# 全球經濟十字路口:美國政治僵局與中國數據迷霧籠罩新一周
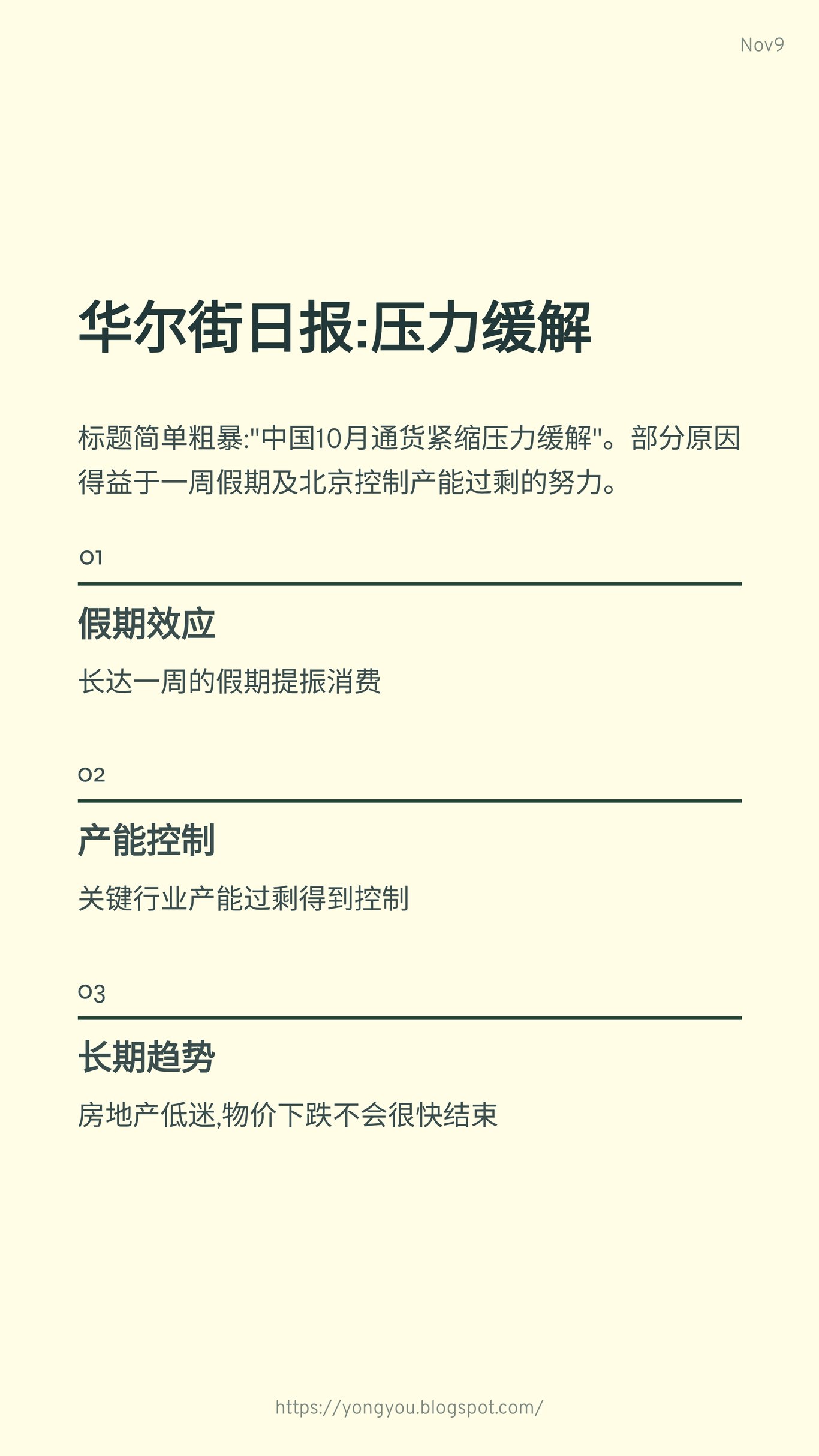
隨著新一周的開啟,全球資本市場正屏息以待,地緣政治的緊張空氣與對經濟前景的深層憂慮交織在一起,形成了一幅複雜而充滿不確定性的畫卷。市場的目光聚焦於兩大核心:一是華盛頓持續發酵的政府停擺危機及其對全球經濟數據透明度的衝擊;二是來自東方,關於中國經濟真實健康狀況的一系列關鍵數據即將揭曉。這兩條主線的發展,將在未來數日深刻影響全球投資者的情緒與決策。#### 華盛頓的“數據黑洞”與華爾街的焦慮本週,最令市場神經緊繃的無疑是美國聯邦政府的停擺僵局。隨著關門時長逼近歷史性的44天——一個被華爾街普遍視為心理承受極限的關口——一種切實的恐懼感開始蔓延。過去,類似的政治表演往往“有驚無險”,但这一次,“狼真的要來了”的預期,正迫使投資者嚴肅評估其潛在的破壞性影響。政府停擺最直接的後果,是造成了關鍵宏觀經濟數據發布的“黑洞”。原定於本週公佈的10月份通脹數據(CPI)、首次申請失業救濟金人數、零售銷售數據以及生產者物價指數(PPI)等一系列衡量美國經濟脈搏的核心指標,都面臨跳票的風險。這意味著,美聯儲、投資機構乃至全球的經濟決策者,都將在一段時間內失去判斷美國經濟走向的關鍵依據,如同在迷霧中航行。這種數據真空狀態的風險極高。一旦政府恢復運作,積壓的數據被集中釋放,若其結果與市場長期形成的預期出現巨大偏差,極有可能引發資本市場的劇烈震動。華爾街日報引述分析師的觀點稱,隨著美國中期選舉塵埃落定,所有人的目光都集中在華盛頓的預算爭端上,然而僵局似乎毫無突破跡象。深究其里,此次停擺的核心癥結之一,依然圍繞著曠日持久的《平價醫療法案》(ACA,又稱奧巴馬醫改)補貼問題。民主黨人堅持要求將即將於年底到期的補貼計劃延長一年,以保障約2200萬美國人的醫療保險費用不會突然飆升。然而,特朗普總統的強硬立場加劇了僵局,他不僅要求共和黨人絕不妥協,甚至在社交媒體上發文,主張將奧巴馬醫改“完全推倒,另起爐灶”。作為回應,參議院共和黨人提出了一項“反提案”,試圖繞開直接補貼保險公司的模式,改為將聯邦資金撥入家庭可支配的“彈性支出賬戶”。他們認為,這能給予消費者更多選擇,並控制醫療成本的膨脹。然而,這一方案被民主黨拒絕,理由是系統性改革耗時巨大,遠水救不了近火。兩黨的深刻分歧,以及白宮的堅定態度,讓政府重啟的前景變得愈發渺茫。這場政治拉鋸戰不僅影響美國國內民生,更將其不確定性的陰影投向了全球。#### 東方的迷霧:中國能否走出通縮陰影?與此同時,世界的另一端,中國即將發布的10月份宏觀經濟數據同樣牽動著全球市場的心。工業產出、社會消費品零售總額、固定資產投資等數據,將為外界提供一個觀察這個全球第二大經濟體復甦動力的重要窗口。近期,中國國家統計局公佈的10月份CPI同比意外轉正,微漲0.2%,主要受國慶長假期間旅遊、食品和交通等短期需求的提振。然而,更能反映工業領域健康狀況的PPI則連續第37個月同比下降,凸顯出國內總需求依舊疲軟,通縮壓力根深蒂固。國際金融界對此反應不一。彭博社認為,CPI的短暫回升是假日效應催生的“意外”,這種上漲行情終將消退,中國經濟的通縮趨勢並未改變。華爾街日報則相對樂觀,認為物價下行壓力有所緩解,但同時也援引經濟學家的警告稱,只要房地產市場的長期低迷持續,中國的物價下跌趨勢就難以迅速結束。市場投資者將密切關注即將發布的消費和投資數據,尋找經濟是否有實質性回升的跡象。如果這兩大引擎依然乏力,那麼北京為實現全年5%左右GDP增長目標所設定的第四季度增長4.6%的內部指標,將面臨巨大挑戰。屆時,即使是經過“修飾”的官方數據,恐怕也難以自圓其說。#### 地緣政治的暗流:外交辭令與利益博弈在經濟數據的表層之下,地緣政治的暗流也在洶湧。日本首相高市早苗在國會重申“台灣有事即日本有事”的立場,並明確表示,若台海發生武力封鎖等情形,可能構成日本的“存亡危機事態”,必須以最壞情況做準備。這一表態雖非首次,但在當前時機下,依然引發了北京的強烈不滿。中國駐大阪總領事薛劍在社交平台X上以極端粗俗的語言回應,威脅要“毫不猶豫地斬斷你們那肮髒的脖子”,並配發多張中國海軍艦艇的圖片。這種赤裸裸的“戰狼”言論震驚了國際輿論。分析人士指出,這種看似失態的表態,更多是服務於中國國內政治的需要,尤其是在領導層強調軍事建設、“亮劍”精神的大背景下,外交官們爭相表現強硬,以迎合上意。這也表明,外界此前關於中國“戰狼外交”正在軟化的判斷或許為時過早。與此同時,中美之間複雜的利益博弈仍在繼續。一方面,特朗普政府在貿易協議中為了換取中國購買更多農產品,暫時放緩了對中國造船業的制裁,引發了美國本土工會的強烈抨擊,認為此舉犧牲了美國藍領工人的利益。這顯示出特朗普的貿易政策在其支持者基礎內部也存在深刻矛盾,不得不在農業州和“鐵鏽帶”的利益之間進行艰难平衡。另一方面,在留學生政策上,儘管言辭嚴厲,但最新數據顯示,特朗普政府收緊簽證審查並未導致國際學生人數出現此前預測的“斷崖式下跌”。赴美留學生總數僅比去年同期微降不到1%。這背後反映了一個務實的考量:國際學生,特別是中國留學生,為美國高等教育系統帶來了鉅額收入,是許多大學賴以生存的經濟支柱。在政治姿态與經濟現實之間,白宮的選擇顯得微妙而實用。#### 一樁驚天竊案背後的政治漩渦本週,一則由中國官方機構發布的報告,意外地揭開了一場涉及鉅額加密貨幣、跨國黑客與政治權貴的驚天大案,讓外界得以窺見中美暗戰的冰山一角。中國國家計算機病毒應急處理中心發布報告,詳細分析了一起發生在2020年底的比特幣竊案。報告稱,與中共有著千絲萬縷聯繫的柬埔寨“太子集團”首腦陳志,其持有的近12.7萬枚比特幣(當時價值35億美元,如今市值高達150億美元)被黑客盜取。蹊蹺的是,這筆鉅款在被盜後長達四年時間裡,在攻擊者的電子錢包中“分文未動”。報告直指,這是一場由“國家級黑客組織”操盤的“黑吃黑”事件,並暗示幕後黑手正是美國政府。其“證據”是,美國司法部恰好在今年10月宣布沒收了陳志名下幾乎同等數額的比特幣,並對其提起刑事訴訟,指控其為全球最大的詐騙集團頭目。這份報告的出爐,讓原本在坊間流傳的事件變得極具戲劇性。對於北京而言,這無異於一次公開的羞辱。首先,其重點扶植的海外“白手套”及其鉅額資產被盜,北京方面在長達數年的時間裡竟無力追回,凸顯了其在網絡安全與資產保護領域的無能。其次,當美國司法部成功“截胡”並將其公開查辦時,北京非但無法辯駁,反而只能通過一份技術分析報告,旁敲側擊地指責美國“黑吃黑”,試圖挽回顏面。這一事件在中國網民中引發了巨大反響和嘲諷。輿論普遍質疑,為何全球最大的詐騙集團能得到中國官方媒體的正面宣傳和各類榮譽?這筆鉅額財富的真正來源是什麼?北京在此案中的尷尬處境,無疑給了習近平一記響亮的耳光。他精心打造的強勢領導人形象,在這樣一樁“窩火”的事件面前,顯得格外蒼白。這也解釋了為何在沉默數月後,北京選擇以這樣一種迂迴的方式,釋放自己的憤怒與無奈。總而言之,未來一周,全球市場將在多重壓力下艱難前行。無論是華盛頓的預算案能否達成妥協,還是北京的經濟數據能否驅散疑雲,每一個變數都可能引發連鎖反應。在一個日益分裂和充滿對抗的世界裡,用常識看世界,或許比以往任何時候都更加重要和艱難。
喜欢我的作品吗?别忘了给予支持与赞赏,让我知道在创作的路上有你陪伴,一起延续这份热忱!

- 来自作者
- 相关推荐