《推背圖》第40象:光明頂輸給紅太陽毛澤東。國民黨執政,始於猴(孫)、終於鷹鷲(英九),總統止於四位。領土主權有爭議。
進入正文前的小説明:
1,個人當推理遊戲在玩,但是人都會有盲點和限制,推理或有疏漏或錯誤。
2,有興趣《推背圖》的推友大可一起合理質疑、動手查資料、動腦玩推理。
3,雖然數度試著精簡,但整個推理內容含資料,文章只有長和更長的差別。
4,若不喜內容,可以選擇按鍵離開本頁面,不需要生氣動怒、當噴火龍喔。
———————————————————————————————————————
《推背圖》第四十象 癸卯 ䷑ 巽下艮上 蠱
讖曰:一二三四,無土有主。小小天罡,垂拱而治。
頌曰:一口東來氣太驕,腳下無履首無毛。若逢木子冰霜渙,生我者猴死我雕。
———————————————————————————————————————
【頌】
一,一口東來氣太驕
(一)氣太驕
驕:猛烈、強烈。
氣太驕:氣勢極為猛烈、強盛。
(二)「一口」,猜字
1,一 + 口 = 日。
2,一+口 = 中。
得到「日」、「中 」二字為線索。
(三)「日」、「中」推敲
「日」、「中」線索,可能是取單一字(日、中),也可能是採二字組合(日與中、日中),幾種可能如下:
1,只取其「日」,「日」指日本,為「日本東來」?
2,只取其「中」,「中」指中國,但「中國東來」不合理。
3,二字組合,為「日中」東來?
4,二字組合,為「日與中」東來?
「日」是日本,而其它會從東來的強國又簡稱為「中」的,無此號,或者說當「中」是指國家時,除中國不作他想,而自己不會從自己的東邊出現,因此「日與中」的解法不成立。
而「日與中」的解法不成立,代表著本象不是在指「日本與中國」兩國的事。由此推及前面只取「日」之「日本東來」,指「日本東來到中國」也不成立了。「日與中」以及「日」的可能性一併被取消。
5,結論:線索「日」、「中」的合理可能性到此僅餘其一,指「日中」之東來。
「一口」東來係指「日中」東來,而且此「日中」無關日本和中國兩國之間的事。
** 附:再談「日與中」是否可能為「中華民國對日抗戰」(從後文出現的描述,也不可能是指大清國跟日本的戰爭)?
檢驗結果:如果「一口東來氣太驕」是指東來的「日本」氣勢太強大的話,則「腳下無履首無毛」便是戰爭的另一方「中華民國」;但中華民國對日抗戰最終有賴美國(盟軍)的協助是勝利的一方,並沒有導致「腳下無履首無毛」的結果,因此「日、中」是指「中華民國對日抗戰」的中日戰爭並不成立。
(四)「日中」的推解
「日中」的可能意思:
1,指「如日中天」。比喻發展狀態就像正午的太陽,光芒熾盛猛烈。「如日中天」正可與「氣太驕」互相呼應。
2,指時辰之「日中(午時)」。把「日中」放進五行體系轉譯,時辰「日中」對應五行「火」,五行「火」對應五色「赤」,而方位已經有「東來」了,所以其對應的方位南就不再考慮,是以「日中」從五行轉譯出來的線索為「赤」。
3,目前從「日中」得到的線索有:如日中天、顏色赤紅。
(五)「一口東來」的主詞?
1,「一口東來」的主詞:
「一口」目前得出「如日中天、顏色赤紅」,那麼「一口」是誰?是誰「如日中天、顏色赤紅」?
前面已經將「中國」、「日本」的可能性排除掉。在作「日中」解時,不管是「如日中天」還是「日中(午時)」,主體皆為「日」,日為太陽,故「太陽」是「一口東來」的主詞,「太陽」象徵著主詞、「太陽」是主詞的象徵物。
(六)整合「一口」的全部線索
從「一口」所得出的線索有:如日中天(發展狀態)、顏色赤紅(形容詞)、太陽(名詞)。
把「一口」的線索整合起來,得出:紅太陽的發展如日中天。
(七)「東來」的意思
「東來」的可能性如下:
1,「東來」,「東」指方位,「東來」解作「從東方來」,意指「紅太陽」從東方來。
自東方來的「紅太陽」跟位於中國東方的日本國國旗(🇯🇵),在方位和符號上都對得上,所以是指「日本東來」嗎?非也、非也,在前面(日與中)解釋過「一口東來」並非指中華民國對日抗戰,所以「東來、紅太陽」不會是指日本。(日本所在方位與國旗符號與「東來、紅太陽」幾乎可對號入座,是一個一不小心就會踩下去的陷阱。)
2,「東來」解作「來者為東」,「東」指人名,意指紅太陽的名字有「東」字。
3,結論:「東來」意指紅太陽的名字有「東」字。
(八)「一口東來」顏色之聯想
由「“ O O ”(顏色+名詞)東來」聯想到「紫氣東來」。「紫氣東來」是傳說中老子將過函谷關,關令尹喜登樓,見有紫氣從東而來,知道有聖人過關。後用來比喻「吉祥」的徵兆。
如果這份聯想是成立的話,則相對於「紫氣東來」的吉兆,「紅日東來」恐怕不是在表喜慶,而是表「血色東來」的凶兆。
(九)整理以上「一口東來氣太驕」所表意涵
1,「紅太陽」的發展「如日中天」,氣勢猛烈強盛。
2,「紅太陽」的名字裡有「東」。(本句既然出現名字,那麼下一句一定有姓氏。)
3,若聯想成立的話,則相對於「紫氣東來」的吉兆,「紅日東來」恐怕不是在表喜慶,而是表「血色東來」的凶兆。
———————————————————————————————————————
二,腳下無履首無毛
(一)腳下無履
履:1, 鞋子。如削足適履、草履。2, 領土。如《左傳.僖公四年》:「賜我先君履,東至于海,西至于河。」
「履」有雙層意思,故「腳下無履」也有二種可能性:
1,腳下無履 (領土)= 腳下沒有領土 => 表示喪失領土,是對戰中的戰敗方。
2,腳下無履(鞋子) = 腳下沒有穿鞋子 => 形容倉促出行,來不及穿上鞋子 => 表示戰敗方倉促離開、倉惶撤離的樣子。
(二)「首」與「無毛」
「首」與「無毛」亦皆有雙層意思:
1,「首」是「頭部」與「領袖」。
2,「無毛」是「沒有毛髮」與「沒有“毛”」。
(三) 「首」X「沒有“毛”」
1,在前面第一句既然出現紅太陽的名字,那麼第二句一定有其姓氏,線索就在「沒有“毛”」。「腳下無履,首無毛」,亦即戰敗方(腳下無履)的領袖(首),無毛(姓氏)。姓毛的領袖不在戰敗方,亦即姓毛的領袖是勝利方的人。到此,得出「紅太陽」的全部基本訊息:「紅太陽」姓「毛」,名字裡有「東」,是勝利方的領袖。
2,腳下無履的戰敗方,其領袖沒有「毛」、領袖不姓「毛」。除了顯現「毛」的所在陣營,也顯現出戰敗方並沒有投降在「毛」的麾下,所以「毛」不是他們的領袖;既喪失領土又沒有投降在「毛」麾下,表示戰敗方「敗走他方」。
(四)「首」X「沒有毛髮」
1,頭部X沒有毛髮 => 光明頂(光頭) 。
2,領袖X 沒有毛髮 => 領袖有光明頂(光頭)特徵。
3,結論:指出領袖具有「光明頂(光頭)」特徵。哪一方的領袖具有此特徵?「腳下無履首無毛」,腳下無履的戰敗方首領頭上沒有毛髮,亦即戰敗方首領的特徵為「光明頂(光頭)」。
(五)整理「腳下無履首無毛」所表意涵
1,勝利方的領袖姓「毛」。
2,戰敗方的領袖具有光明頂(光頭)的特徵。
3,戰敗方既喪失領土又沒有投降在對手「毛」的麾下,而是「敗走他方」。
4,戰敗方敗走撤離的過程甚為匆忙、倉促。
———————————————————————————————————————
三,整合「一口東來氣太驕,腳下無履首無毛」所表意涵
1,勝利方領袖姓「毛」,名字有「東」,戰敗方領袖具光明頂(光頭)特徵。
2,「紅太陽」是勝利方或領袖的象徵,「紅太陽」的發展「如日中天」,氣勢熾盛猛烈。
3,喪失領土的戰敗方並沒有投降在對手「毛」麾下,而是「倉促撤離」、「敗走他方」。
4,相對於「紫氣東來」的吉兆,「紅日東來」恐怕不是在表喜慶,而是表「血色東來」的凶兆。
———————————————————————————————————————
⭐️ 對照現實
(一) 「紅太陽」與「中國共產黨、毛澤東」
1,「紅色」在當今中國的意涵:「紅色是中國共產黨、中華人民共和國最鮮亮的底色,是革命的顏色、奮斗的顏色,也是中國共產黨人的精神本色。」(中央紀委國家監委網站 郝思斯《紅色血脈鑄就鮮亮底色》)
習近平的談話中曾多次提到「紅色」:「牢記紅色政權是從哪裡來的」、「把紅色基因傳承好,確保紅色江山永不變色」、「傳承好人民軍隊的紅色基因」、「在這塊紅色土地上」、「開展紅色旅遊和紅色教育情況」。(中國共產黨新聞網/《習近平:用好紅色資源,傳承好紅色基因 把紅色江山世世代代傳下去》
2,「紅太陽」在當今中國被用來意指「中國共產黨、毛澤東」。見諸如下:
(1)「中國共產黨的正式成立,猶如一輪紅日在東方冉冉升起,照亮了中國革命的前程。」 (中華人民共和國國家發展和改革委員會/中國共產黨第一次全國代表大會)
(2)PRC有相當多歌頌讚美毛澤東和中國共產黨的紅歌。
《東方紅》:「東方紅,太陽升,中國出了個毛澤東。⋯⋯共產黨,像太陽,照到哪裡哪裡亮。」
《天上太陽紅彤彤》:「天上太陽紅呀紅彤彤誒,心中的太陽是毛澤東誒。」
《敬祝毛主席萬壽無疆》:「敬愛的毛主席,您是我們心中的紅太陽。」
《太陽最紅,毛主席最親》:「太陽最紅,毛主席最親,您的光輝思想永遠照我心。」
(3)1967年發行的郵票《毛主席是世界革命人民心中的紅太陽》 (圖源:百度百科)
———————————————————————————————————————
(二)蔣中正所領導的中華民國政府接連喪失領土、一路倉促撤離,最終敗走臺灣
1,國統區逐漸縮小,解放區範圍日益擴大:
「在第二次國共內戰期間,中國共產黨的解放軍逐步打敗中華民國政府軍隊,解放區範圍日益擴大,國統區逐漸縮小。1948年11月,遼瀋戰役結束,淪陷區覆蓋東北全境。⋯⋯1949年1月,平津戰役結束,解放區覆蓋華北全境。淮海戰役結束,解放軍攻占長江以北區域。4月渡江戰役結束,解放區覆蓋華東全境。10月1日,中華人民共和國建國,中共業已控制中華民國在北方的全部省份。至1950年初,中華民國政府喪失在中國大陸的剩餘統治區域,僅剩台澎金馬地區。」 (維基:解放區)
2,中央政府不斷撤遷:
1949年4月21日,毛澤東領導的共產黨解放軍發起渡江戰役,成功渡過長江,此後蔣中正所領導的中華民國政府便一路倉促撤離:1949年4月22日,中華民國政府宣布撤離首都南京,遷往廣州 。=> 10月11日,公告自10月15日起中央政府移往陪都重慶辦公。=> 11月28日,政府由重慶遷往成都。=> 12月7日,宣布將中華民國政府遷設台北,並在西昌設大本營,統率陸海空軍在大陸指揮作戰。
** 解放軍進佔時間:
1949年4月21日,解放軍發起渡江戰役。
1949年4月24日,解放軍占領首都南京。
1949年10月14日,解放軍攻佔廣州。
1949年11月30日,解放軍攻佔重慶。
1949年12月27日,解放軍進駐成都。
1950年3月27日,解放軍攻佔西昌。
解放軍南渡長江後,中華民國政府的撤遷路線 (維基:中華民國政府遷臺)
———————————————————————————————————————
(三)第二次國共內戰的勝負方與各自領袖
1,「毛澤東」所領導的「中國共產黨政權」為內戰勝利方。毛澤東所領導的解放軍氣勢猛烈,打敗蔣中正所領導的國軍,成功進佔中國大部份區域,取得中國大陸地區的實質控制權;1949年10月1日,毛澤東所領導的中國共產黨政權於北京成立「中華人民共和國」。
2,「蔣中正」所領導的「中華民國政府」為內戰戰敗方。蔣中正領導的政府「喪失領土、倉促撤離、敗走他方」,最終於1949年 12月7日宣布將中華民國政府撤遷至台北,喪失中國大陸地區的領土,實質能控制的範圍僅剩台澎金馬地區。
3,國民黨政府的領袖「蔣中正」,具有光明頂(光頭)特徵。
圖:1945年9月,重慶談判期間蔣中正與毛澤東的合影 (維基/重慶談判)
———————————————————————————————————————
(四) 「紅色東來」非表喜慶,而是表「血色東來」的凶兆,是否成立?
———————————————————————————————————————
四,若逢木子冰霜渙,生我者猴死我雕
(一)冰霜渙
渙:流散、分散、離散。如渙然冰釋、軍心渙散,老子:「渙兮若冰之將釋」。
冰霜渙:從冰霜的狀態散釋、冰霜融化。可能的意思有:
1,用來表示雙方的關係,由原本的冰霜寒冷狀態逐漸融解、回暖。
2,冰霜融解之後會變成「水」的狀態。從「冰霜渙」可得出「水」字線索。
(二)「若逢木子冰霜渙」的推敲
從「木子」 可得出 「李」字。那麼「冰霜渙」究竟是指關係回暖?還是指「水」字?
推敲:
1,若解為:如果遇到「李」,則「冰霜消融」。
看起來很正面。但考慮到冰霜消融之後接的是「生我者猴死我雕」,這樣一來則會顯得前後句語意矛盾,在冰霜消融之後,迎來的應該是春回大地,但下一句卻宣告是「生—死」大關,這就不合理了,所以應該不會是「冰霜消融」這個解法。
2,若解為:如果遇到「李」、「水」。
如果遇到「李」、「水」,後接「生我者猴死我雕」,前後語意方顯合理,因此認為「木子冰霜渙」的解法為:「李」與「水」。
(三)生我者猴死我雕
「生 — 死」意思,可以是生命的「生與死」,或事情的「起訖」、「開始與結束」。
「生我者猴死我雕」描述的是:「我」的「開始與結束」,乃「始於猴、終於雕」。
(四) 「若逢木子冰霜渙,生我者猴死我雕」顯示的排序
把前後兩句出現的角色,按先後順序排列呈現:「我始於猴,若逢李、水後,終於雕。」
關於「我」從開始(生)到結束(死)的線索:
1,「我」始於猴。
2,「我」逢「李、水」之後,終於雕。雕出現的時間在「李、水」之後,「李、水」和「雕」之間沒有其他人。
3,問:「李、水」是一個人的姓名線索?還是指二個人,各以一字代稱?
後句的「生我者猴死我雕」分指二人,若前句「木子冰霜渙」為一人,前後句的平衡感就偏了,前後各有二個人,從句子結構的對稱性、平衡感來看會比較正,因此推測「李、水」是指二個人,李一人、水一人。
(五)終極一問:「我」,是誰?
推敲本象的「我」是在指誰:
1,「生我者猴死我雕」的死亡宣告,並不適合如日中天的勝方,而是屬於喪失領土、遷徙他處的戰敗方。
2,結論:「我」係指「生於猴、敗於光明頂、死於雕」這一系的政權。
———————————————————————————————————————
⭐️ 對照現實:角色「我、猴、李、水、雕」各指誰?
「我」係指「生於猴、敗於光明頂、死於雕」這一系的政權。而第二次國共內戰中,中華民國政府是由蔣中正所領導的「中國國民黨」完全執政,是屬於「國民黨政府」執政時期。
(一)猴:國民黨的第一位國家領導人、國民黨政府的開始(生)
1,1912年1月1日,中華民國臨時政府在南京宣布正式成立,標誌著中華民國的正式建國,由孫中山宣誓就任臨時大總統。
** 「中華民國首任國家元首為臨時大總統孫中山,行憲後首任國家元首則為總統蔣中正。」 (維基:中華民國國家元首列表)
2,中華民國第一任臨時大總統孫中山:
任期:1912年1月1日—1912年3月10日。黨籍:中國同盟會(於1919年改組為中國國民黨)。 可知,中國國民黨在中華民國的第一位執政者為:孫中山。
3,孫中山與「猴」是否有關聯?
孫中山,1866年11月12日生(生肖虎),本名孫文;清末在日本宣傳革命時,曾化名「中山樵」,之後有人把孫文本姓的「孫」和化名中的「中山」連用,從此「孫中山」這個名稱廣為流傳。孫中山的生肖為虎,可見「猴」與其生肖無關,倒是可能與姓氏「孫」有關。
「孫」與「猴」的關聯:「孫」與「猻」同音。《北宋.廣韻》:「猻:猴猻。」
把「猴猻」的「猻」去掉代表獸的「犭」部,就成為人的姓氏「孫」。譬如西遊記裡的石猴孫悟空,祖師言其「像個食松果的猢猻。我與你就身上取個姓氏,⋯⋯猻字去了獸傍,乃是個子系。子者,兒男也;系者,嬰細也,正合嬰兒之本論。教你姓『孫』罷。」
「國民黨政府」之執政起始於孫中山,符合「生我者猴」。
(把孫中山橫寫唸成山中孫?但重點還是在孫(猻)。)
(二)「李、水」與之後的「雕」
1,李 = 李登輝。(國民黨籍)
2,水 = 陳水扁。(民進黨籍)
3,「李、水」之後是馬英九,馬英九與「雕」是否有關聯?
馬英九,1950年7月13日生(生肖虎),是迄今為止的最後一位國民黨籍總統。馬英九與「雕」的關聯同樣出自姓名:雕,亦稱鷲,都是對大型鷹科鳥類的泛稱。雕 = 鷹 = 鷲。馬的名字「英九」與「鷹鷲」發音高度相似,「英九 — 鷹鷲」,「雕」即鷹鷲,為馬英九,並且也符合「李—水—雕」的順序。
(三)我:中國國民黨政府
「我」係指「生於猴、敗於光明頂、死於雕」這一系的政權。
由上可知,「我」就是指「中國國民黨政府」,也就是由「中國國民黨」執政的政府。
中國國民黨的執政,始於孫中山(猴),終於馬英九(鷹鷲,雕)。
———————————————————————————————————————
【讖 】
一,一二三四
(一)一二三四:是數人頭,有四位
推解過程:
1,“頌” 解出來的「光明頂領袖所領導的戰敗方,喪失領土後,敗逃他方」,其落腳之地可聯繫至 “讖” 此處的「小小天罡」,而「垂拱而治」係描述其在「小小天罡」的治理方式,「無土有主」是所遭遇的狀況,那麼「一二三四」應是描述戰敗方政權的「什麼」有四、數到四,而與治理有關的是政權領導人,因此「一二三四」最可能是關於領導人、有四位。推測為:「光明頂領袖所帶領的戰敗政權」落腳於「小小天罡」,其政權出現四位領導人。
2,問題:「四位領導人物」的意思是指(1)歷經四位傳承?(2)四位共同領導?
3,前面「起於猴,若逢李、水後,終於雕」,或是「生於猴、敗於光明頂、死於雕」,其領導人的呈現皆是一個一個各自獨立的,因此可排除「四位共同領導」的可能性。
4,結論:「一二三四 」是指光明頂領袖所帶領的戰敗政權落腳於小小天罡後,先後有四位領導人,並且到四為止。
(二)一二三四:是水火木金,無土(中央)
推解過程:
1,「一二三四」轉譯為五行體系是「水火木金」,重點在「無土」。
2,土,方位居中央。推測「無土」乃表示「沒有位居中央」、表示「執政告終」。
3,問題:執政告終的是(1)光明頂領袖的政黨?(2)落腳於小天罡的中央政府?(3)光明頂領袖的政黨即等於中央政府?如果是(1),則光明頂領袖的政黨止於四位執政,它無緣中央,但中央政府持續運作著。如果是(2)和(3),則會變成亡國,意味著紅太陽政權在第四位領導人時期攻打過來,於是當初光明頂領袖所領導的戰敗政府至此完全結束,小天罡的中央政府告終、亡國。究竟是哪種?
4,解答:答案在後句的「無土有主」。當「無土」作「失去中央位置」解時,「有主」意為「有主人在、有人在主持」,亦即中央位置仍然有人坐鎮。由此可知,中央政府還在持續運作,沒有亡國。由此可知,失去中央位置的是光明頂領袖所屬政黨,即前述「(我)生於猴、敗於光明頂、死於雕」這一系的政黨。
(三) 整理以上「一二三四」的意涵
1,「我生於猴、敗於光明頂、死於雕」這一系的政黨(在小小天罡治理時期)先後產生四位執政者。
2,光明頂這一系政黨的執政,只到第四位執政者為止,從此失去中央的位置、執政告終。
——————————————————————————————————————
⭐️ 對照現實
(一)2026年,中華民國政府依然存在
中華民國總統選舉目前已經選出第16任的總統(2024年5月20日就任),前後共有7位總統當選人:老蔣—小蔣—「李—水—雕(英九) 」—蔡—賴。
國民黨籍總統(畫底線標示)迄今已有四位,第四位正是馬英九,符合「四」、「死我雕(鷹鷲)」,且逢「李、水」之後。
(二)國民黨執政時期的「四位」總統選舉當選人
——————————————————————————————————————
二,無土有主
「無土有主」是有關於土地所有權的爭議,而與「喪失領土、敗逃他方的戰敗方」有關的土地為「喪失地」和「落腳地」兩處。
(一)無土
無土:指該土地目前的所有權不屬於聲請人之所有,可能是聲請人未曾擁有或已經失去該土地的所有權。
(二)有主
無主之物,是指現在不屬於任何人所有之物,目前沒有人對它有所有權。反之,有主之物,即是指該物目前屬於特定人所有。
(三)「無土有主」之推敲
無土:該土地目前的所有權不屬於聲請人之所有。
有主:該土地目前屬於特定人之所有。
無土有主:所以該土地處於既「不屬於聲請人之所有」並且為「屬於特定人所有」的狀態,亦即該土地的所有權不屬於聲請人,而屬於其他特定人。
(四)「無土有主」解
以下會從私人的「土地所有權」聲請(主張),轉成政府的「領土主權」聲請(主張)。
1,對喪失地的「無土有主」:戰敗方政府聲稱那已經被紅太陽所佔領的地區是自己的領土範圍,但實則該地區的領土主權已不屬於聲請人,而屬於其他特定人 (屬於勝利的紅太陽)。
2,對落腳地的「無土有主」:戰敗方政府落腳於「小小天罡」,聲稱自己擁有此地區的領土主權,實則該地區的領土主權並不屬於聲請人,而屬於其他特定人。
⭐️ 對照現實:國民黨政府與兩岸領土主權
1,中國大陸地區:中國大陸地區的領土主權已不屬於ROC,屬於PRC,但遷臺後的國民黨政府依然主張中國大陸地區是ROC的領土。(見註一、註二、註三)
2,台灣地區:二戰戰敗的日本向盟軍投降後,臺灣地區於1945年10月25日舉行受降儀式,日本向盟軍所指定的地區代表蔣介石大元帥投降,自此台灣結束日治時期,成為由ROC國民黨政府實質管轄的地區。然而,台灣雖然由ROC政府實質管轄治理,但台灣的主權歸屬至今仍存在不同的看法。(見註四)
而如果依照前面所解「該地區的領土主權並不屬於聲請人,而屬於其他特定人 」,則台灣的領土主權此時也並未正式屬於ROC政府。
——————————————————————————————————————
⭐️ 註一:國民黨政府對大陸地區領土主權的聲請(主張)
1,中華民國政府於國共內戰戰敗後,失去對中國大陸地區的控制權,治權所及範圍僅限台澎金馬(通稱台灣),但撤遷至台灣的國民黨政府的領導人「蔣中正在國際社會上堅持中華民國代表唯一正統的中國,中國共產黨為叛亂團體。」 (維基:漢賊不兩立 )
2,關於中國大陸地區的領土主權歸屬:1971年10月25日通過《聯合國2758號決議》,承認「中華人民共和國政府」是代表中國的唯一合法政府,是以在國際上PRC才有權聲稱擁有「中國大陸地區」的領土主權。
⭐️ 註二:國民黨政府把大陸地區視為中華民國領土的規定
1,現行的《中華民國憲法》是1947年1月1日由國民政府公布,同年12月25日施行。《中華民國憲法》第四條,關於國土之規定:「中華民國領土,依其固有之疆域,非經國民大會之決議,不得變更之。」 憲法中並無明文列舉「固有疆域」的範圍,根據司法院大法官釋字第328號解釋,大法官認為「固有疆域」之界定屬於高度政治性之行為(政治問題),為了保有政治上的彈性,因此領土範圍的界定不應由行使司法權的解釋機關來認定,而應由政治部門決定。
2,依據《臺灣地區與大陸地區人民關係條例》(簡稱《兩岸條例》)第二條,中華民國在法律層面上將國土劃分為兩個區域,其核心界定如下:
• 台灣地區:指臺灣、澎湖、金門、馬祖及政府統治權所及之其他地區。
• 大陸地區:指臺灣地區以外之中華民國領土。
《兩岸條例》於1992年在李登輝總統任內公布實施。
————————————————————————————————————————
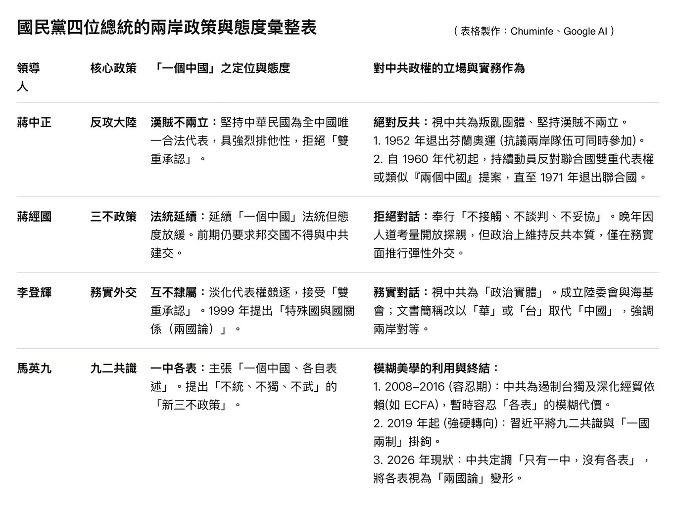
⭐️ 註三:四位國民黨籍總統的兩岸政策與態度
——————————————————————————————————————
⭐️ 註四:關於台灣主權歸屬問題,至今仍存在爭議
戰敗後的「中華民國政府」撤遷至台灣後,治權所及的範圍僅限於台澎金馬。執政的「國民黨政府」聲稱擁有台灣的領土主權;但若是按前述「無土有主」的解法,恐怕未必如此,台灣的領土主權應是另有他屬。在台灣主權爭議上,最常被提起的相關文件如下:
1,戰爭期間發表的《開羅宣言》和《波次坦宣言》,其中關於台灣的部份
(1)《開羅宣言》:也稱《開羅公報》,是(美)羅斯福總統、(中)蔣中正委員長、(英)邱吉爾首相,於埃及首都開羅舉行會議完畢後,在1943年12月1日對外發表的共同聲明。該 公報中關於台灣的內容陳述為:「Japan shall be stripped of all the islands in the Pacific which she has seized or occupied since the beginning of the first World War in 1914, and that all the territories Japan has stolen from the Chinese, such as Manchuria, Formosa, and The Pescadores, shall be restored to the Republic of China.」(Wikipedia:1943 Cairo Declaration)
(翻譯:日本應被剝奪其自1992年第一次世界大戰開始以來在太平洋所奪取或佔領的一切島嶼,並將日本所竊取自中國的一切領土,例如滿洲、台灣、澎湖列島等,歸還中華民國。)
注意,此處台澎歸還的對象是Republic of China (ROC)中華民國,不是China中國,更不是當時還沒誕生的PRC。
(2)《波茨坦宣言》:又稱《中美英三國促令日本投降之波茨坦公告》,是1945年7月26日,美、英、中三國政府領袖聯合發表的宣言,以促日本立即無條件投降。其中與台灣有關的是第八條:「《開羅宣言》之條件必將實施,而日本之主權必將限於⋯⋯。」亦即重申《開羅宣言》之將台澎歸還中華民國。(維基文庫:波茨坦公告)
(3)《開羅宣言》和《波次坦宣言》的效力:《開羅宣言》與《波次坦宣言》僅係單方面所發出的宣言、公告、聲明、意向書,並非雙方共同協定的正式條約,無處分領土之效力。
2,日本投降時所簽訂的法律文書《降伏文書》
第二次世界大戰,戰敗國日本向盟邦(中英美蘇四國)無條件投降,雙方於1945年9月2日簽署確認投降的正式文書,稱為《降伏文書》,英文《Japanese Instrument of Surrender》 。《降伏文書》 內容重點:日本無條件投降、日本停止一切敵對行動、日本遵從盟邦統帥對此次投降所發布的一切命令、日本忠實執行波茨坦宣言、日本天皇和日本政府統治國家的權力應聽命於盟邦最高統帥(以落實投降條款)。(維基文庫:降伏文書)
3,《一般命令第一號》與台灣的受降與接管
《一般命令第一號》是在1945年9月2日受降儀式上,盟軍的最高統帥麥克阿瑟元帥交予日本代表的軍事命令。其中1-a. 規定:「在中國(滿洲除外)、台灣及北緯十六度以北之法屬印度支那境內之日本高級指揮官及所有陸海空軍和附屬部隊應向蔣介石大元帥投降。」、1-f. 規定:「上述各指揮官是唯一有權接受投降的盟邦代表,所有日軍應只向他們本人或其代表進行投降。」 (wikisource:General Order No. 1)
「中國戰區臺灣省受降典禮」於1945年10月25日在台北公會堂(今台北中山堂)舉行,由陳儀代表同盟國中國戰區最高統帥蔣中正接受在台日軍代表的投降。
(1)有認為台灣結束日治後,隨即便回歸中華民國國民政府的主權之下:
認為中華民國國民政府受降後,就此接收原由大日本帝國統治的台灣(含澎湖群島),台灣自此回歸中國的版圖,國民政府將此視為領土收復之舉,因而稱為「臺灣光復」。這也是當時政府的態度。在受降儀式「典禮結束後,陳儀立即在現場透過收音機放送,做了以下概略聲明:『自本日起,台灣已正式再次成為中國(支那)的領士,所有的土地和人民都被置於中華民國國民政府的主權之下。』 」 (國家文化記憶庫:陳儀抵台受降照片)
(2)有認為台灣是盟邦交付予中華民國政府治理的託管之地:
認為日本是向盟邦投降,是依照盟邦最高統帥所發布的《一般命令第一號》,向各區所指定的受降司令官投降,蔣介石是被盟邦指派的受降區司令官之一,蔣代表盟邦接受日軍投降與台灣的託管、治理,是以台灣地位未定。
—— 「1951年5月3日至5日,麥克阿瑟應邀出席美國參議院軍事委員會和外交委員會舉行的聽證會。4日,面對聽證會主席詢問臺灣地位是否已透過條約決定了,麥克阿瑟回答:『還沒有。在法律上,它仍然是戰敗的日本的一部份。對大日本帝國的各個部份的處置還沒有正式決定。⋯⋯但在法律上,臺灣仍然是大日本帝國的一部份。……盟國將臺灣的治理及託管職責交給了中國,一如日本被交給了我們,而且現在仍處於這樣的狀態下。』 」 (維基:台灣地位未定論)
—— 蔣中正於1949年1月12日致電告誡新上任的臺灣省主席陳誠,關於陳在1月5日就任就職記者會上強調要使臺灣成為一個復興中華民族的堡壘,蔣:「須知此時何時,台灣何地,尚能任吾人如往日放肆無忌,大言不慚乎。台灣法律地位與主權在對日和會未成以前,不過為我國一託管地之性質,何能明言作剿共最後之堡壘與民族復興之根據地,豈不令中外稍有常識者之輕笑其太狂囈乎。」 (維基:台灣地位未定論)
4,處理戰後問題的《對日和約》和《中日和約》
(1)《對日和約》:1951年9月8日,同盟國與日本簽訂《對日和平條約》。
第二條之2:「Japan renounces all right, title and claim to Formosa and the Pescadores.」 (翻譯:日本宣布放棄對臺灣和澎湖群島的一切權利、所有權和請求權。)
《對日和約》第二條之1 是日本「承認高麗之獨立」。但,二條之2,關於台灣(含澎湖群島)領土問題,日本僅聲明放棄一切權利、所有權和請求權,台灣的歸屬或獨立問題仍然懸而未決。在此和約中,「台灣」成了日本既已聲明放棄一切相關權利,但又尚未交付出去,也並未承認其獨立的特殊存在。
(2)《中日和約》:1952年4月28日,中華民國與日本簽署《中日和約》。
第二條:承認《對日和約》之關於日本已經宣布放棄對臺灣和澎湖群島的一切權利、所有權和請求權。=> 《中日和約》依循《對日和約》的立場與作法,只言明日本放棄一切相關權利,依然是既未承認台灣之獨立,也未明定台灣之歸屬。
第十條:中華民國國民應視為包括(shall be deemed to include)台灣及澎湖之全體居民。=> 該條文在用語上採取「應視為包括」,而不是直接寫「包括」,又是一個爭議之處。
** 《中日和約》第十四條:「本條約以日文、中文、英文寫成。如解釋上發生分歧,以英文本為準。」
5,中華人民共和國與日本締結邦交的《中日聯合聲明》
1972年9月29日,中華人民共和國和日本共同簽署《中日聯合聲明》,又稱《中日建交公報》,其中第三項:「中華人民共和國政府重申:台灣是中華人民共和國領土不可分割的一部分。日本國政府充分理解和尊重中國政府的這一立場,並堅持遵循波茨坦公告第八條的立場。」
——————————————————————————————————————
三,小小天罡
天罡:即北斗七星的斗柄。《抱樸子內篇.雜應》:「又思作七星北斗,以魁覆其頭,以罡指前。」
(北斗七星圖:搜狐網《我們常說的北斗七星,這七顆星分別叫什麼名字?您知道嗎?》 )
⭐️ 對照現實:天罡(北斗斗柄)所指為何?
太平洋「第一島鏈」的形狀猶如「北斗七星」,有勺頭、有勺柄,台灣正位於斗柄(天罡)之處。台灣,相對於中國大陸面積是小小的。故「小小天罡」即是指位在第一島鏈(北斗七星)斗柄之處的台灣。
註:「第一島鏈」被定義為一條北起千島群島,向南延伸至馬來半島的連續弧線。其核心地理構成包括:
• 北段: 千島群島、日本群島、琉球群島。
• 中段: 台灣(被視為島鏈的中心樞紐與「關鍵節點」)。
• 南段: 菲律賓群島、婆羅洲(馬來西亞與印尼部分)。
————————————————————————————————————————
四,垂拱而治
(一)「垂拱」意思
1,《尚書·武成篇》:「惇信明義,崇德報功,垂拱而天下治。」
=> 指垂衣拱手,無為而治。多用來形容帝王施行仁政、以德服人,看似輕鬆、鮮少干預介入,國家卻能自行治理得井井有條、安定太平。
2,《禮記.玉藻》:「凡侍於君,紳垂,足如履齊,頤霤,垂拱,視下而聽上。」
=> 垂拱:指雙手重疊在一起而下垂,以示恭敬。這套姿態意在表達臣下對君上的極度尊敬和臣下的低伏順從。
3,《晉書.姚萇載記》:「吾欲移兵嶺北,廣收資實,須秦弊燕迴,然後垂拱取之。」
=> 指垂衣拱手,輕鬆不費力的收納入囊。
(二)「垂拱 — 而治」的幾種可能意涵
以上「垂拱」有三種涵義,是以「垂拱 — 而治」存在三種面向的可能解釋:
1,「垂拱而天下治」面向:意指統治者乃施行仁德、減少干預的「無為而治」。
2,「垂拱,以示恭敬」面向:強調臣下的尊敬順從,概君上擁有令人震懾的威權。
3,「垂拱(取之) — 而治」面向:意指不費力地收歸己有(接收),而後予以治理。
⭐️ 對照現實:關於「國民黨政府」在「台灣」的「垂拱 — 而治」
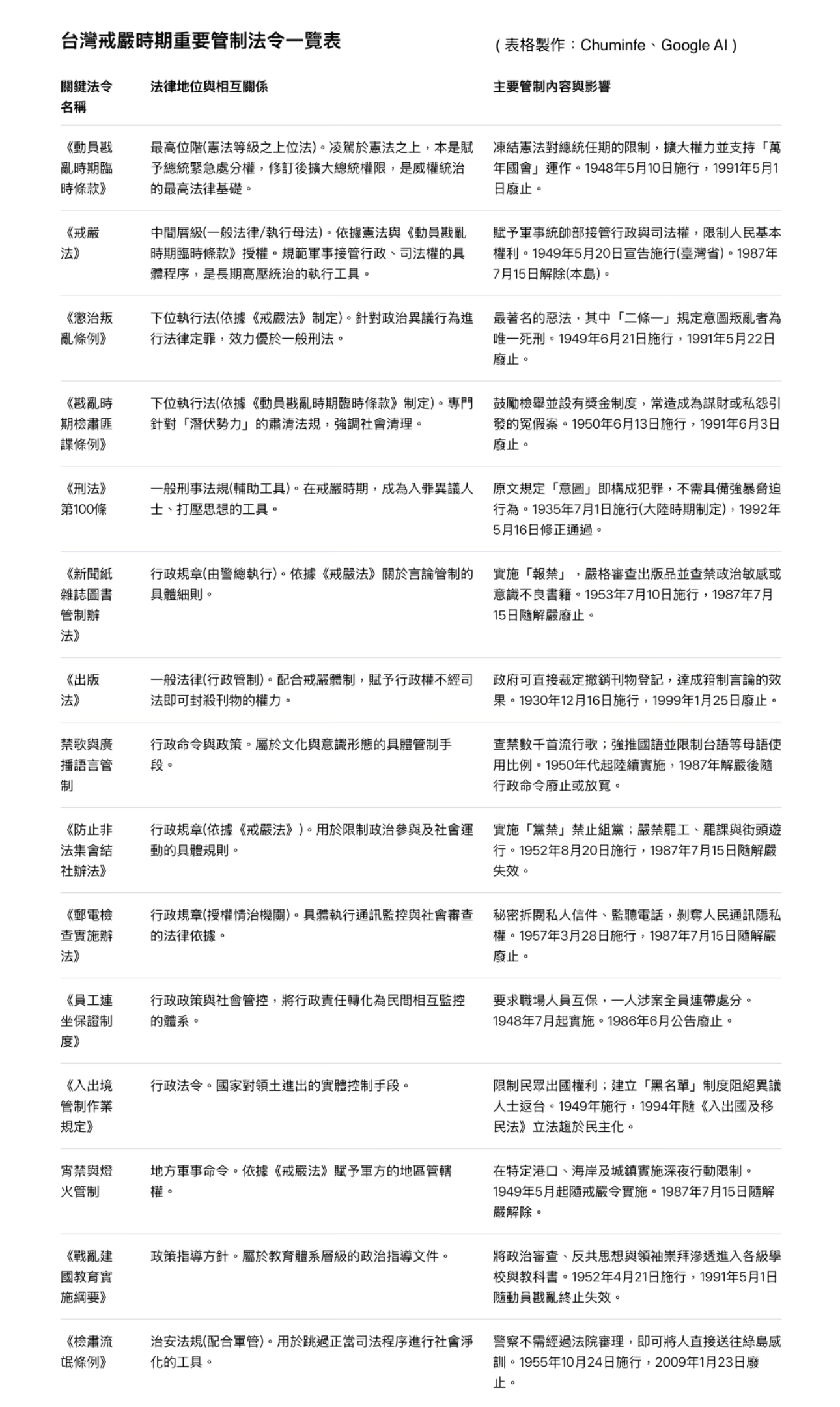
1,《動員戡亂臨時條款》經國民黨政府展延達43年,期間凍結人民基本權利、擴大總統權力,使台灣在《戒嚴令》下實施軍管38年,並佐以《刑法-第100條(舊)》、《懲治叛亂條例》、《戡亂時期檢肅匪諜條例》,以及各項以戒嚴和戡亂時期之名頒布的管制法令;可見國民黨政府對台治理是採取使民畏之的嚴刑峻法來達到管控百姓、打壓異己、鞏固政權的目的。強制猛厲的手段,初期治理起來收效快速、便捷、輕鬆、省麻煩,但與仁德寬厚的「垂拱(無為)而治」卻是截然不同的兩個治理類型。是以,「垂拱而治」在此處無關統治者的仁德寬厚,徒留「輕鬆、不費力」的意思,現實好像一方面戳破預測的幻想美夢,一方面又用「垂拱」反諷採用嚴刑峻法下的「輕鬆、不費力」。(見註一)
2,兩蔣時期,蔣氏父子二人全盤掌控政黨、政治、軍隊、警察和特務體系的權力核心;在絕對的權力面前,君對臣、對民擁有生殺之權,恭敬和臣服的姿態是臣民的生存之道。(見註二)
3,國民黨政府接管台灣時,一併承接日治時期所留下的建設成果,輕鬆取得 — 而後予以治理。(見註三)
————————————————————————————————————————
⭐️ 註一:兩蔣與國民黨政府實施「使民畏之的嚴刑峻法」
————————————————————————————————————————
⭐️ 註二:兩蔣與國民黨政府的威權統治
————————————————————————————————————————
⭐️ 附:台灣民主轉型關鍵事件進程:
————————————————————————————————————————
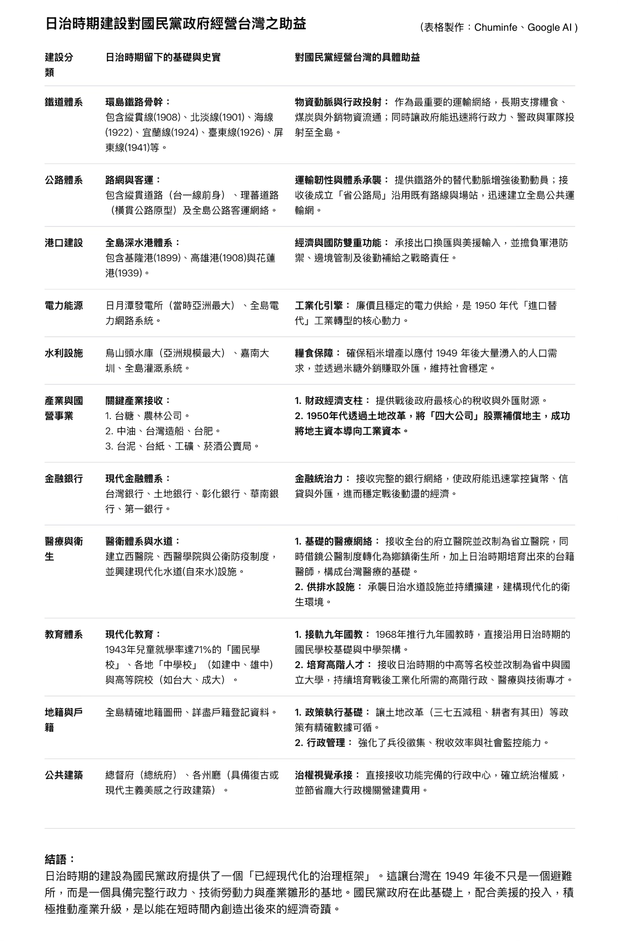
⭐️ 註三:日治時期留下的建設對國民黨政府的助益
————————————————————————————————————————
【卦:山風蠱(䷑)】
一,關於蠱卦
《易經》卦辭:「蠱,元亨,利涉大川。先甲三日,後甲三日。」
《序卦傳》:「蠱者事也。」事,事故也,意指有事發生。
《雜卦傳》:「蠱則飭也。」飭,整治也。
《象》曰:「山下有風,蠱;君子以振民育德。」
《彖》曰:「蠱,剛上而柔下,巽而止,蠱。蠱元亨,而天下治也;利涉大川,往有事也;先甲三日,後甲三日,終則有始,天行也。」
二,卦義
1,「蠱者,事也,惑也。物既惑亂,當為治理。故蠱象徵懲弊治亂,革新之義。但革新時,應先考慮革新前的狀況,再推斷革新後將出現的事態,來制定措施。這樣才能根治蠱亂,暢通順利。」 (國易堂/《易經》第十八卦 蠱卦 山風蠱 )
2,「山風蠱卦,艮(山)上巽(風)下,象徵“腐敗革新”。卦辭以“蠱”為核心,原指皿生蟲的腐敗現象,引申為積弊待治的社會狀態,強調危機中蘊含變革契機。」 (百度百科:周易·蠱卦)
3,「蠱卦有如人身體的慢性病,一旦發現時表示病情拖延已久,但還不至於立即死人,因此若開始調養身體,改變成好的生活、養生習慣,則可以重新得到健康。得蠱卦,當知腐敗已經產生,若能夠盡快處理,重新規畫新的未來,則亡羊補牢,時猶未晚,蠱卦也有亨通之道;但若有事還不積極整飭,繼續放任,那麼就會一路壞到底,無法挽回。」 (易學網/【周易全解】18 蠱卦)
4,「蠱,元亨,利涉大川。先甲三日,後甲三日」解釋 :
《周易本義•朱熹》:「蠱,壞極而有事也。其卦艮剛居上,巽柔居下,上下不交,下卑巽而上苟止,故其卦爲蠱。⋯⋯蠱壞之極,亂當復治,故其占爲元亨,而利涉大川。甲,日之始,事之端也。先甲三日,辛也。後甲三日,丁也。前事過中而將壞,則可自新以為後事之端,而不使至於大壞,後事方始而尚新。」
5,「山下有風,蠱;君子以振民育德」解釋:
朱熹:「山下有風,物壞而有事矣。而事莫大於二者,乃治己治人之道也。」
程頤:「山下有風,風遇山而回,則物皆散亂,故為有事之象。君子觀有事之象,以振濟於民,養育其德也。在己則養德,於天下則濟民,君子之所事,无大於此二者。」
俞琰:「蠱之風則止于山下,為山所阻,而不能條達。」
李舜臣:「山下有風,則風落山之謂。山木摧落,蠱敗之象。」
三,推測:
本象是關於「國民黨政府」的「生我者猴死我雕」,蠱卦,代表內裡已經產生腐敗、弊病,需要思前預後的審慎對待,積極整飭,方能得亨;若反之,因循苟且、不興改革,放任腐爛日重,則事態終將無可挽回。而「死我雕」則表明了,國民黨並未採取適當的革新手段以去除弊病,是以終結於雕,再也無法重拾執政、擔任執政政府。
————————————————————————————————————————
【看圖片,腦洞大開】
一,車輪
車輪代表中國國民黨。中國國民黨黨徽如下:
二,明明是「一二三四」,應該會有四個人,圖畫裡卻只有三個人,為何?
推測這三位是同樣懷抱大中國意識的蔣中正、蔣經國、馬英九,這三位總統都是主張「一個中國」,而李登輝提出「特殊的國與國關係(兩國論)」、「中華民國在台灣」。李登輝與兩蔣和馬在「一個中國」的議題上態度不同,缺乏共識就很難玩在一起,所以只有兩蔣與馬三人在一起舉著中國國民黨的黨徽。
三,三人體型有差異,其中兩個車輪左右並靠在一起,另一個遠些
(一)體型
三個人的體型可分為大壯、中等、偏瘦。推測體型代表三個人的政治控制實力:大壯蔣中正,威權鼎盛;中壯蔣經國,威權仍強,但稍有減縮;馬英九,則因為台灣民主化的推展,已經沒有黨國時代的威權可以加持,因此體型偏瘦小。
(二)距離
1,車輪左右靠在一起的是兩蔣:
(1)兩蔣是親近的父子關係。
(2)兩蔣父子在兩岸關係上都堅持「一個中國」原則,認為中華民國才是唯一正統中國的代表,共產黨則是叛亂團體。兩蔣都「反共」,老蔣對中共採取「漢賊不兩立」政策;小蔣時「漢賊不兩立」的態度放緩,另提出「三不政策」,即對中共採取「不接觸、不談判、不妥協」的態度。
2,車輪離遠些的是馬英九
(1)蔣經國在位時與馬英九是上下的君臣關係。
(2)馬英九的兩岸政策為「一中各表」,並提出「不統、不獨、不武」的「新三不政策」,以維持兩岸穩定和平的發展。馬政府期間兩岸的經濟、文化與民間交流熱絡;2015年,馬英九與習近平在新加坡舉行了兩岸分治66年來的首次領導人會面,被稱為「馬習會」。馬與兩蔣雖然都抱持「一個中國原則」,但馬政府對中共政府釋出相當的熱情與善意,完全背離小蔣「不接觸、不談判、不妥協」的原則與精神,兩蔣與馬在對中共政府的態度上有顯著差距。馬甚至在2024 年 1 月 8 日接受媒體專訪時,當記者詢問是否可以信任中國領導人習近平時,馬表示:「就兩岸關係而言,你必須相信他(習近平)。」
四,結論
中國國民黨籍總統有四位,李登輝與其他三人在兩岸關係的定位上存在「大中國主體意識」與「台灣主體意識」的根本差異,缺乏共識就玩不到一塊兒,於是圖畫中只有兩蔣一馬三位中國國民黨籍總統。
———————————————————————————————————————
喜欢我的作品吗?别忘了给予支持与赞赏,让我知道在创作的路上有你陪伴,一起延续这份热忱!

- 来自作者
- 相关推荐