《推背圖》第43象:兩岸互不隸屬。中國封鎖台灣。PRC 2024年走入幽暗時期,將亡而未亡。ROC在台落地生根90年結果。
進入正文前的小説明:
1,個人當推理遊戲在玩,但是人都會有盲點和限制,推理或有疏漏或錯誤。
2,有興趣《推背圖》的推友大可一起合理質疑、動手查資料、動腦玩推理。
3,雖然數度試著精簡,但整個推理內容含資料,文章只有長和更長的差別。
4,若不喜內容,可以選擇按鍵離開本頁面,不需要生氣動怒、當噴火龍喔。
———————————————————————————————————————
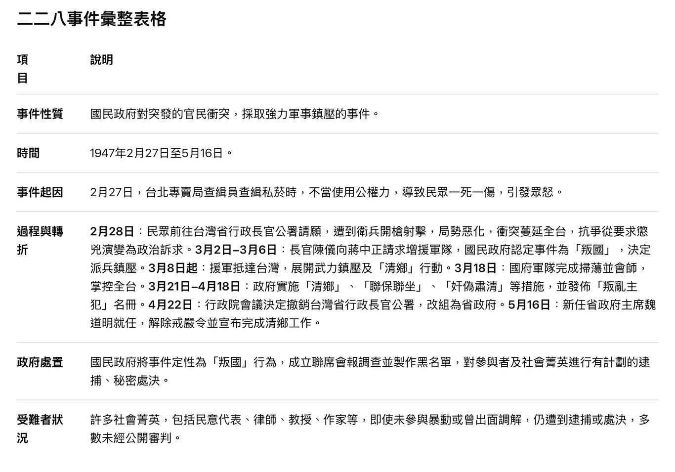
第四三象 丙午 ䷱ 巽下離上 鼎
讖曰:君非君,臣非臣。始艱危,終克定。
頌曰:黑兔走入青龍穴,欲盡不盡不可說。惟有外邊根樹上,三十年中子孫結。
——————————————————————————————————————
【讖】
一,君非君,臣非臣
(一)「君非君、臣非臣」的幾種可能意思
1,意指行為失格的「君不君,臣不臣」
《論語.顏淵》:「信如君不君,臣不臣,父不父,子不子,雖有粟,吾得而食諸。」
指君臣的行為表現違背這個身份應有的權責,為君失格、為臣失格。
2,誰君誰臣,雙方各説各話,並且互相否定
自稱君,但遭對方否定;稱彼臣,對方同樣否定;雙方都否定對方所界定的君臣關係,誰君誰臣乃是各說各話,又互相否定對方的説法。
3,否定雙方有君臣關係
否定兩者的君臣關係,既非君、也非臣;雙方之間,沒有誰是君、誰是臣,不存在君臣關係,否定君臣之説。
(二)推測「君非君、臣非臣」的生成與轉變
1,原臣叛變,取代原君成為統治江山的新君;而原君敗逃,敗而未亡,偏安一隅。
2,雙方勢力扭轉:勝者,勢力由小變大;敗者,勢力由大變小。
3,原君與新君在各自的統治區域稱王、稱正統,並互指對方為不臣的叛亂政權。
4,結論:是以雙方(1)存在君臣爭議,各説各話、各自為君,都否定對方界定的君臣身分。(2)各管各的、互不隸屬。
(三)推敲「君臣失格」
1,如果「君臣失格」的解法是成立的話,那麼「君非君、臣非臣」中出現的角色皆失格:君失格、臣失格。
2,君有原君和新君,原君和新君(其為君時)皆失格。
3,臣有原臣和⋯⋯⋯?就句子解析的對稱平衡來說,這裡缺少一個臣。
4,「君非君、臣非臣」的角色有二位,二人在本象裡最初的身分是原君和原臣,沒有第三人。原臣變新君是原臣之不臣,另一個人是原君,唯有原君也曾是不臣之臣,才能填補缺失的一角。此處得到原君過去一段的身分。
5,結論:如果「君臣失格」的解法是成立的話,那麼失格的君與臣包括:
(1)原君與新君在君位時,都有失格不君之處。
(2)原君與新君都曾為臣,都是從不臣叛變上位的。
(四)「君非君,臣非臣」整合
「君非君,臣非臣」的脈絡背景:原臣叛變,取代原君成為統治江山的新君,而原君敗逃,敗而未亡,偏安一隅。雙方勢力扭轉,新君(原臣)勢力變大,原君勢力變小。原君與新君在各自的統治區域稱王。
1,(新君與原君)誰君誰臣,雙方各説各話,並且互相都否定對方所界定的君臣關係。
2,(新君與原君)雙方為君時都有不君(失格)之處,且雙方都是從不臣(失格)叛變上位。
3,(新君與原君)君臣爭議最後以「否定雙方有君臣關係」塵埃落定,雙方互不隸屬。
——————————————————————————————————————
⭐️ 對照現狀
(一)第二次國共內戰後兩岸分治、ROC與PRC各自為君
共產黨政權於第二次國共內戰中打敗中華民國政府,建立中華人民共和國。戰敗的中華民國政府離開中國大陸地區,撤遷至台灣,從此形成兩岸分治的狀態。ROC與PRC兩個政府各自有其治權領域,治權所及範圍並無重疊。
ROC與PRC各自為君,雙方有各自認定的「一個中國」:
1,ROC的「一個中國」:
ROC認為「一個中國應指一九一二年成立迄今之中華民國,其主權及於整個中國,但目前之治權,則僅及於臺澎金馬。臺灣固為中國之一部分,但大陸亦為中國之一部分。」(維基:一個中國 (中華民國) )
2,PRC的「一個中國」:
PRC認為「世界上只有一個中國,臺灣是中國不可分割的一部分,中華人民共和國政府是代表全中國的唯一合法政府。」 (維基:一個中國 (中華人民共和國) )
——————————————————————————————————————
(二)國民黨政權挑戰北京政府 —> 北京政府結束、國民政府上位
——————————————————————————————————————
(三)共產黨政權挑戰國民政府 —> 國民政府戰敗、共產黨政權成立新國家(PRC)
——————————————————————————————————————
(四)國民黨政府為君時的失格
第二次世界大戰結束,臺灣於1945年脫離日治時期(1895年~1945年),從此進入由中華民國政府治理的時期。黨國時期的國民黨政府治理台灣時的失格:
1,以軍隊鎮壓人民的「二二八事件」
2,造成台灣的「白色恐怖時期」
——————————————————————————————————————
(五)共產黨政府為君時的失格
——————————————————————————————————————
二,始艱危,終克定
(一)始艱危
艱:艱,難也,指困難、不易。如艱難、艱困、艱澀。
危:不安全。如危險。
艱危:艱難且危險。
始艱危:剛開始時會遭遇到艱難且危險的狀況。
(二)終克定
克:戰勝、制伏。如:克敵、攻無不克。
定:定,安也。如:平定、安定。
克定:攻克並平定;戰勝並安定。
終克定:最終能攻克並平定;最終能戰勝並安定。
(戰爭有雙方,或是攻伐者攻克並平定,或是防衛者戰勝並安定。)
(三)「始艱危,終克定」中,是誰克勝誰?
「始艱危,終克定」的主詞是同一人,亦即誰在這場戰爭的初期中陷入艱危的處境,他就是最終戰勝的一方,那麼,是誰陷入「始艱危」?推敲:
1,敢主動挑起戰爭的侵略者,應該不至於在一開始就陷入艱危,反而是身為防衛反擊的一方較可能在戰爭初期陷於艱危之困境。
2,若是新君戰勝,克定原君,則從此進入完全統一的局面,原君不復存在;但如此一來,後面的「唯有外邊根樹上、三十年中子孫結」就會解釋不通,為什麼新君大一統了,還會有「外邊根樹上、子孫結」的情況出現?由此可推知:(1)新君最終並沒有克定原君。(2)原君所在的位置於原國土(新君據有地)的外邊。
3,結論:
(1)推測新君一方對原君一方發動攻勢。
(2)原君一方在初期遭遇到艱難且危險的狀況,但最終原君一方克勝新君一方,得以安定。
(四)「終克定」再解
1,由於「君非君,臣非臣」存在誰是君、誰是臣的爭議,而在「克、定」的解釋裡,還有其它的解釋,將之用在有君臣爭議的情境下顯得十分合理、合適。
克:能夠。如:不克分身、克勤克儉。
定:確立。如:確定、決定、判定、裁定。
終克定:(意指君臣爭議)最終能夠得到確定、裁定。
2,結論:在「君臣爭議」一事上,最終將會確定雙方皆「非君、非臣」、不存在任何一方所說的君臣關係,作出「雙方互不隸屬」的最終裁定結果。
(五)再探「始艱危」
1,「終克定」能得出1+1的解法,那麼「始艱危」呢?基於兩句的對稱平衡感,於「始艱危」處或許還能再探一探,除了「剛開始時會遭遇到艱難且危險的狀況」,還指向什麼?
2,「艱、危」字義:
「艱」字的意義圍繞在「困難、不易」,如:艱難、艱險、艱苦、艱辛、艱深、艱困、艱澀、艱巨。
「危」字,先排除掉不適合「艱危」組合的解釋,如:高聳的、正直的、偏頗的、還有做動詞的危害。「危」,還有因驚懼而感到不安(人人自危)的意思,以及艱難困苦的意思,如《史記.卷六.秦始皇本紀》:「是以陳涉不用湯武之賢,不藉公侯之尊,奮臂於大澤而天下響應者,其民危也。」 (陳勝(陳涉)不用商湯周武的傑出能力,不藉公侯的尊貴地位,在大澤振臂一呼而天下人就紛紛響應反抗,根本原因就是百姓處境艱難困苦。)
3,「危」作「因驚懼而感到不安」解釋,只是把面對「艱危」時害怕不安的心理描述出來,當中缺乏任何新的、有用的線索。
4,「危」作「艱難困苦」解釋時,意思與「艱」(艱難、艱苦、艱困)相同,然而這些相同都指向一個「艱、難、苦」的「困」境。
5,結論:若是這個解法成立的話,則代表初期所遭遇到「艱難且危險的狀況」與「被圍困」有關。
(六) 「始艱危,終克定」整合
新君國對原君國發動戰爭,關於此戰:
1,新君國對原君國展開封鎖(圍困)戰。
2,原君國在初期陷入艱難且危險的情況。
3,原君國最終得以戰勝並安定。
4,在「君臣爭議」上,最終確定雙方非君、非臣,「互不隸屬」。
——————————————————————————————————————
⭐️ 對照現況
台海戰爭「始艱危,終克定」
「始艱危,終克定」的推測若放入兩岸情境中,大約是指兩岸將發生戰爭(台海戰爭)。依推測對應如下:(事情尚屬未知,對錯有待觀察)
1,中國封鎖(圍困)台灣,台灣在戰爭初期遭遇艱難與危險。
2,中國未能拿下台灣,台灣最終戰勝並安定。
3,兩岸的「君臣爭議」,最終確定為「雙方互不隸屬」。
——————————————————————————————————————
【頌】
一,黑兔走入青龍穴
生肖年順序為⋯⋯虎、兔、龍、蛇⋯⋯。
這裡的黑兔、青龍,應是指由兔年進入龍年。
(一)「黑兔」是指哪一年?
1,「黑」色對應五行「水」,五行「水」對應天干「壬、癸」。
2,生肖「兔」對應地支「卯」。
所以「黑兔」可能是壬卯年或癸卯年,但查干支紀年裡,並沒有壬卯年,只存在癸卯年,所以「黑兔」 = 癸卯年。較接近現在的癸卯年 :1963、2023、2083。
(二)「青龍」是指哪一年?
1,「青」色對應五行「木」,五行「木」對應天干「甲、乙」。
2,生肖「龍」對應地支「辰」。
所以「青龍」可能是甲辰年或乙辰年,但查干支紀年裡,並沒有乙辰年,只存在甲辰年,所以「青龍」 = 甲辰年 。較接近當下的甲辰年:1964 、2024 、2084。
(三)「黑兔走入青龍」的時間
「黑兔走入青龍」的可能時間:過去的1963年 — 1964年、近期剛過的2023年 — 2024年、更遠的2083年 — 2084年。孰是?需對照現實。
(四)「青龍」加上「穴」
「黑兔 — 青龍」是指「癸卯年 — 甲辰年」,而當「青龍」加上「穴」則成為新的複合名詞,「青龍穴」另成獨立的意思,與「黑兔 — 青龍」無關。
青龍穴的可能意思:
1,青龍的窩巢(穴):中國傳說中的龍,身形大而長,故青龍所居的洞穴,自然不會是窄淺的洞窟,而是深長形的洞窟、地道。一條深長的地道,是否暗示進入地道的幽暗時間恐怕不會很快結束,而是一個漫長的過程?
2,青龍的墓坑(穴):若是青龍的墓坑,青龍所指為何?
青龍,青是東方,故青龍為東方之龍。中國自秦漢以來都把龍當作皇帝的象徵,而從家天下的皇朝到黨天下的中共政權都是專制極權(威權)的政治體制,故青龍的墓穴也可能象徵著是中國專制政權的墓坑。
(五)是誰「走入青龍穴」?
頌:「黑兔走入青龍穴,欲盡不盡不可說。惟有外邊根樹上,三十年中子孫結。」
前二句所指的這個主體有一個存在於自身之外的「外邊根樹」,而在解讖時,從前後文線索已經得出:新君最終並沒有克定原君、原君敗走後落腳在原國土的外邊。是以,此處所指的主體可知是為新君(即原臣),新君國走入青龍穴。
(六)「黑兔走入青龍穴」的意涵
1,新君國從某癸卯年開始(蹦出重大問題),到次年甲辰年時走進幽暗深長的地道。
2,新君國的幽暗時期並非短期,而是一段漫長的過程。
3,新君國在漫長的幽暗時期裡走向死亡,中國最後一個專制政權就此埋葬。
——————————————————————————————————————
二,欲盡不盡不可說
(一)欲盡不盡
1,盡:完結、終止。
2,欲盡不盡:
(1)基本意思:將死(結束)而未死(結束)。
(2)時間上的推敲:「欲盡不盡」,顯示該對象還能存續一段時間,其死亡既非立即、也非指日可待(為期不遠的近期),而是會拖延一段不算短的時間。(這點也與前面把青龍穴解為「漫長的幽暗時期」互相呼應。)
(二)不可說
1,不可:(1)禁止、不許。(2)不能、無法。
2,說:(1)說,言說。(2)說,通「脫」,解脫、擺脫、脫離。如「士之耽兮,猶可說也;女之耽兮,不可說也。」
3,「說」作何解?
「欲盡不盡」應該不至於是一件禁止/不能「言說」的事,因此這裡的「說」 作「脫」解。
2,「不可說」的意思有二:(1)禁止脫離、離開。(2)無法脫離、擺脫。
(三)「欲盡不盡不可說」的意思
1,將死(結束)而未死(結束),又無法擺脫。
2,將死(結束)而未死(結束),又禁止離開。
3,時間上,還能存續一段時間,其死亡非立即、也非近期,會拖延一段不算短的時間。
(四)放入本句主體新君國,「欲盡不盡不可說」的表現
1,新君國政府將亡而未亡,人民無法擺脫。
2,新君國政府苟延殘喘時期,會禁止人民出國(離開)。
3,新君國政府還能存續一段不短時間,其死亡非立即、也非指日可待的近期。
——————————————————————————————————————
⭐️ 對照現實
(一) 「黑兔走入青龍穴,欲盡不盡不可說」於現實中的主體是誰?
對應於現實,一個是在中土大陸的中華人民共和國政府,一個是在外邊的中華民國政府,中華民國在中土大陸的「外邊」,故「黑兔走入青龍穴,欲盡不盡不可說」的主體便是中華人民共和國政府。
(二)黑兔年、青龍年可能所指的時間?
中華人民共和國政府是在哪一次的「黑兔—青龍年」呈現「走入青龍穴、欲盡不盡不可說」之狀態?檢查:
1,1963 — 1964年的中國局勢
1963 — 1964年,中國正處於「四清運動」(1963年起~1965年止)期間,「據相關研究人員,四清運動期間77,560人被逼死、總共5,327,350人受到迫害,產生了大量了冤假錯案。」、「四清運動於1965年基本結束,與1966年開始的文化大革命聯繫緊密,常被視為文革的預演。」 (維基:四清運動)
雖然政府挑起的這些階級鬥爭運動對人民而言是連年的迫害與劫難,但此時中共黨國的政權卻是集中而穩固的,並沒有呈現「欲盡不盡」的狀態,因此「黑兔—青龍年」並不是指1963—1964年這次。
2,2023 — 2024的的中國局勢
在經歷COVID-19全球大流行疫情(2019年12月~2023年5月)之後,中國在經濟方面開始爆發出嚴重問題,諸如:房地產企業陸續爆雷、地方債務大規模違約、外貿順差大幅下降、外資陸續撤離、失業率持續攀升、歐美方面開始對中國採去風險政策;這些問題持續到2024年仍未見改善,反而持續惡化。到如今已是2025年,看起來經濟上的挑戰只是更形險峻,外資撤離不見回歸,民企也信心不足、消費力下降、內需疲軟、失業率攀升,並且西方國家針對中國不公平的貿易競爭行為,開始採取貿易保護政策,加上川普政府提高關稅的壓力,中國的整體經濟情況依然險峻不樂觀。除經濟之外,還伴隨著地緣政治風險的升溫,以及其國內政治清洗的動盪、社會民眾的不滿。
3,結論:「黑兔—青龍年」是對應中國在「2023—2024年」疫情後經濟低迷、房地產與地方財政開始爆雷的這個時間。
——————————————————————————————————————
三,惟有外邊根樹上
(一)「外邊」
前述提過,戰勝的新君佔領原君原來所在的國土,而原君敗逃後,偏安一隅,敗而未亡,新君與原君在各自的統治區域稱王。而從「外邊根樹」的線索可得知,原君係撤離到原國土的「外邊」。
(二)「根樹」的意思
「樹」本來就包括根部,「根樹」 何以要特別強調「根」?關於「根樹」的推敲:
1,強調此樹之「落地生根」:
落地生根,是比喻遷移他鄉,長期在他鄉安家落戶、定居他鄉的情形。
係指原君所屬的國家政府(樹)遷移到原國土的「外邊」,在外邊「落地生根」。
2,意指國家的領域:
「根與樹身」所達的範圍就是「這棵樹的領域」,是以「根樹」也可能意涵原君國遷移到「外邊」後,其治權所及的範圍。
——————————————————————————————————————
四,三十年中子孫結
(一)「三十年中」可能所指?
1,指特定數字,「30年」?
如果是指「30年」,則「中」在此成為贅字,而《推背圖》放贅字的機率應該是不大。
2,指特定數字,「15年」?
30年的一半(中),為15年。就機率來說,「15年」的機率大於「30年」,故推測「三十年中」是指「15年」。
3,「15年」的適當對應年?
頌的前半描述新君國走入幽暗地穴,並且將亡而未亡;後半以「惟有」開頭,轉而描述「外邊根樹子孫結」的原君國的結出果實。語境上呈現「當A⋯⋯⋯,惟有B卻⋯⋯。」的意味,當新君國陷於幽暗的時期,惟有外邊的原君國卻有不一樣的發展。
推測是:當新君國踏入幽暗地穴的第「15年」,在外邊的原君國卻迎來根樹上的「子孫結」。
故「三十年中」的對應年是走入幽暗期的「青龍年」,亦即把「15年」加上「青龍年(甲辰年)」即可得出「外邊根樹上子孫結」的年份。
(二)從「子孫」的線索,推敲可能所指的時間
1,從「子孫」的世代關係來推敲時間。有「孫」字輩出現,則至少應溯及「祖」字輩,雖寫「子孫」實則隱含「祖-子-孫」三代。
2,古代以三十年的時間為一個世代。《說文解字》:「世,三十年為一世。」
3,「祖-子-孫」之三代,所指的時間為:3世代 * 30年 = 90年。
故從「子孫」所得出的時間為:歷經三代之「90年」。
4,「90年」的適當對應年?
「唯有外邊根樹上,三十年中子孫結」,「子孫結」與「根樹」相連結,故「90年」的對應年是原君國在「外邊落地生根」的時間,亦即將原君國遷徙到外邊的時間加上「90年」即可得出「結」的年份。
(三)「三十年中」與「子孫」兩處所得時間彙整
從「三十年中」與「子孫」二處切入,所得到的時間與涵義如下:
1,在新君國踏入幽暗地道的第「15年」,原君之國結出了果實。
2,原君國在外邊落地生根「90年」,終於結出了果實。
而所指的事情都是原君國結出果實,時間自然不會有兩樣,亦即從「三十年中」與「子孫」切入所得的時間應是相同的,如果不一致則代表推測有錯。
(四) 「結」的意思
「外邊根樹上、子孫結」,「結」是發生在外邊的原君國身上,「結」的意思有二:
1,指「結束」。可對應前面的「君非君,臣非臣」,係指「君臣爭議」的結束。
2,指「結果」。得到「互不隸屬」的裁定結果,以及由「互不隸屬」所產生的作用。
——————————————————————————————————————
五,整合上述「惟有外邊根樹上,三十年中子孫結」所得意涵
1,原君國在外邊落地生根「90年」,終於結出了果實。
• 「結出果實的年份」 = 「原君國遷徙到外邊的時間」 + 「90年」。
2,原君國在外邊結出果實時,是新君國踏入幽暗地道的第「15年」。
• 「結出果實的年份」 = 「該青龍年(甲辰年)」 + 「15年」。
3,原君國與新君國的「君臣爭議」終於結束,裁定結果為雙方「互不隸屬」。
4,原君國在與新君國確認「互不隸屬」關係後,其產生的作用可導向本象「鼎」卦。
5,原君國在其治權所及的範圍(根樹所及領域)「鼎」立。
——————————————————————————————————————
⭐️ 對照現實
(一)「外邊根樹」對應現實中的誰?
1,誰在外邊?
中華民國政府在第二次國共內戰失敗後,於1949年12月7日,宣布將中央政府撤遷到與中國大陸地區有一海之隔的台灣。
2,根樹之意:
(1)1949年,中華民國政府撤遷到台灣,中華民國自此在台灣「落地生根」。
(2)「中華民國治權所及範圍」即「根樹所及領域」。
(二)「三十年中」的「15年」,以及「子孫」的「90年」各自對應的所得年份
1,「走入青龍穴的時間」 + 「15年」 = 「結出果實的年份」
=> 2024 + 15 =2039(年)
2,「原君國遷徙到外邊的時間」 + 「90年」 = 「結出果實的年份」
=> 1949 + 90 = 2039(年)
3,總結:兩處算法所得的答案,一致地都是「2039年」。
ROC在外邊落地生根「90年」,終於在「2039年」結出了果實。
ROC在2039年結出果實時,是PRC走入幽暗地道的第「15年」。
——————————————————————————————————————
【卦:火風鼎(䷱)】
一,關於鼎卦
《易經》卦辭:「鼎,元吉,亨。」
《雜卦》曰:「革,去故也。鼎,取新也。」
《象》曰:「木上有火,鼎。君子以正位凝命。」
《彖》曰:「鼎,象也。以木巽火,亨飪也。聖人亨以享上帝,而大亨以養聖賢。巽而耳目聰明,柔進而上行,得中而應乎剛,是以元亨。」
** 註:八卦火(離)對應於五行火,八卦風(巽)對應於五行木,故火風鼎卦(上火下風)從五行視角來看為:上火下木,即木上有火、以木巽火。
二,卦義
1,鼎:形制上有圓腹(或方腹)、三足(或四足)、兩耳的器物。最初是用來烹飪和盛放食物的器具。後來有夏禹鑄九鼎的傳說和西周的列鼎制度,把鼎和政治權力、地位、等級制度連結在一起,九鼎代表天子的地位,諸侯七鼎、大夫五鼎、士三鼎或一鼎;鼎從功能單純的烹飪食器轉變成為祭祀的禮器,更成為國家、王權、天命和威德的(政治)象徵物。
鼎,因其形態穩固、份量極重、意象宏大(被視為傳國寶器、天命所歸、王權象徵)因而「鼎」字在使用上也被賦予穩固、重要、顯赫、盛大、大的意思,如:定鼎、鼎盛、鼎臣、鼎貴、一言九鼎、鼎鼎有名、鼎力相助。
2,「革,去故也。鼎,取新也。」
革卦,是去除舊的事物。鼎卦,是建立新的事物。
鼎卦,在國政層面,常用來表示:新舊朝代的更迭、國家的重大改革。
3,「木上有火,鼎。君子以正位凝命。」
鼎卦為上火下木,以木生火之象,火木各在其位,產生的源源熱能供應鼎中食材的烹煮,使得烹飪得以順利進行、達成目標。君子亦應各在其位、各正其職,共同合作、凝聚力量,以完成肩負的使命。
4,「鼎,象也。以木巽火,亨飪也。聖人亨以享上帝,而大亨以養聖賢。巽而耳目聰明,柔進而上行,得中而應乎剛,是以元亨。」
(1)「鼎,象也。」
鼎卦(䷱)的六爻組成就是鼎的形象。「鼎卦大象為一個鼎的形狀,初六象徵鼎足,九二至九四三個陽爻象鼎腹,六五象鼎耳,上九象舉鼎用的鼎鉉。」 (易學網:《易經今解》50. 鼎卦 (火風鼎) ) ** (鉉:橫貫鼎耳用以舉鼎的金屬製棍形工具。)
(2)「以木巽火,亨飪也。」
木上有火,以木生火,下方的木柴是生火燃料,風(巽)吹入促進燃燒效率,所產生的熱能(火)持續穩定地烹煮鼎中的食材,使轉生為熟、化堅為柔,以達到烹煮的目的。象徵各種要素協調合作,共同完成一個重要的目標,如治國、變革。
(3)「聖人亨以享上帝,而大亨以養聖賢。」
聖人(此處指天子)烹飪食物祭饗上帝,用以祈福、感恩,並昭示是天帝認可之人或國(天命、合法、受庇佑的)。而大規模的烹飪食物宴饗(聖賢),其目的在大規模的招募各種有能力、才德學問出眾的人士,為國家招募、培養人才。
(4)「巽而耳目聰明,柔進而上行,」
鼎卦是以烹飪談治國,上卦代表上位者,下卦代表下位者。
• 上卦火,火為離、為目、為明,代表上位者「目明」也;又鼎卦第五爻象「鼎耳」,而第五爻也是君位所在,故「耳目聰明」所指的對象是上卦居中位的君主。為君者「耳目聰明」,不會僅指一般生理上的好視聽,「聰與明」強調的是「智慧與判斷力」,代表為君者能準確的理解事物或局勢,並作出明智的判斷和決策。
• 下卦巽,巽為風、為入、為順應。風無孔不入,又能順應地形流動前進,代表下位的臣民能順應局勢、配合君主的政策,提供火(君主政策)燃燒時所需的燃料(木),並有風來助燃,上下一心,以循序漸進(柔進,溫和且持續的手段,非急躁霸道)的方式,朝向目標推行前進。
(5)「得中而應乎剛,是以元亨。」
五爻(君位)居上卦中位,二爻(臣位)居下卦中位,君臣之位皆「得中」。
第五爻為陰爻,稱為「六五」;第二爻為陽爻,稱為「九二」。
• 「得中」,象徵中正、中庸、適當、合宜,不會對立、偏激或失格。
• 「六五」為陰爻,陰,柔也,象徵君主具有溫和、謙虛、包容、承擔的特質。「九二」為陽爻,象徵臣子具有剛毅、有才幹、有行動力的特質。「六五」對應「九二」時呈「陰陽相應」的和諧之象,表示君臣關係陰陽互補、剛柔並濟、融洽和諧。
• 「得中而應乎剛」,為六五之君能以柔順應剛強,君主以其溫和謙遜的態度得到剛健有為臣子的回應與配合,君臣能和諧相應、剛柔並濟、同心協力,使得改革取新能有順利的開始(元),並且發展過程極其順遂通達(亨)。
三,推測
1,「鼎」是傳國寶器,用「鼎」描述一國狀態,大致意指該國政權得到合法認可、局勢穩固、繁榮昌盛。推測中華民國會「在治權所及的範圍」重新定義自身,國家的身份得到國際間的認可,在穩定中發展、繁榮昌盛。
2,「鼎,取新也。」鼎是關於ROC 的改革取新。ROC領導人「耳目聰明」,臣民順應局勢、配合政策、提供助力;ROC的新秩序、新格局,將在上下一心、齊心協力的狀況中,溫和堅定、循序漸進地朝向目標逐步推進;改革將順利的展開,過程也順遂通達。
——————————————————————————————————————
【看圖畫,腦洞大開】
一,兩位人物外形
(一)體型
1,體形較小:代表體量較小的ROC。
2,體形較大:代表體量大的PRC。
(二)服飾紋
1,服飾紋:ROC係原君,故服飾有紋,以示身分較高。
2,服無紋 :PRC係原臣,故服飾皆無紋,以示身分在之下。
(三)青年與長者
1,無鬚青年:實施民主制度的ROC,於中國幾千年的專制歷史而言,還只是年輕人。
2,有鬚長者:實施一黨專政、黨國一體的PRC,與歷代皇朝專制極權(威權)的體制相似,從家族層面而言就是封建家長制,由男性長輩掌握絕對的權威。因此圖畫中以男長者來表現專政的、掌握絕對權威的PRC。
二,兩人的動作
體型較高大的有鬚長者抬手,有威嚇之意;體型較小的無鬚青年抬手,難成威嚇之勢,而是防衛。表示:對PRC表現出來的武力威脅與恫嚇,ROC展現出自我防衛的態度。
——————————————————————————————————————
喜欢我的作品吗?别忘了给予支持与赞赏,让我知道在创作的路上有你陪伴,一起延续这份热忱!

- 来自作者
- 相关推荐