乐视债权人:世界上“最”孤独的“守望者”

纪念被删掉的稿子
·
·
IPFS
当还钱无望,“态度”比金钱更重要

借钱时,他是全世界最体贴的朋友,话语暖过三春;催债时,他成了全世界最忙的陌生人,电话凉过三九。你不是在要钱,就是在一遍遍确认自己当初的判断有多天真,以及那份被搁浅的信任,到底能在现实的“冰面”上坚持多久。

这或许是人类社会最古老的困境之一。我们因情谊而伸手,最终却可能在数字和时间中,目睹情谊如何被消磨。都说“欠债还钱,天经地义”,可不知从何时起,世道似乎变成了“欠钱的才是大爷”。借钱时一切好说,还钱时却上演着现实版的《无间道》——明明说好是三年,可三年之后又三年,老大,快十年了!

最近,乐视的“神操作”,估计得让债权人的后槽牙都要咬碎了。

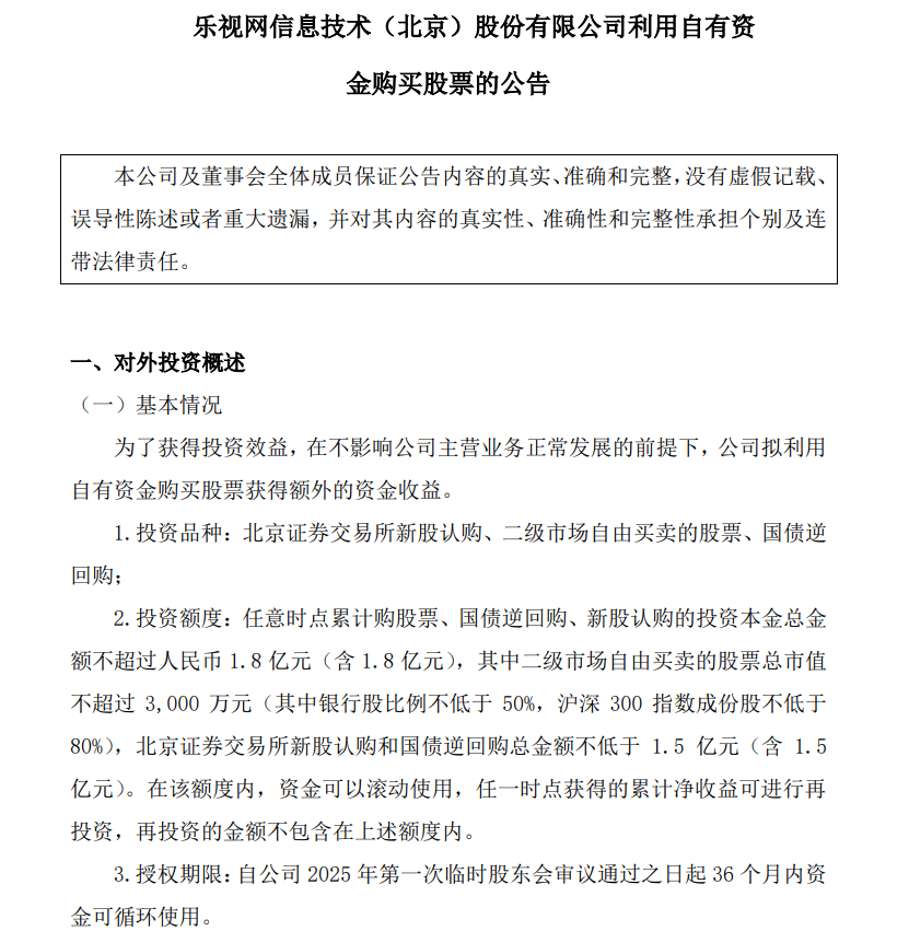
根据其2025年第三季度报告,归属于两网公司或退市公司股东的净资产-200多亿,合并资产负债率超过2600%,明显一家资不抵债的公司。但在债权人的钱还没还完的情况下。人家12月2日华丽丽的发了个《利用自有资金购买股票的公告》。

公告说,为了获得投资效益,在不影响公司主营业务正常发展的前提下,公司拟利用自有资金购买股票获得额外的资金收益。投资标的包括:北京证券交易所新股认购、二级市场自由买卖的股票、国债逆回购。总金额不超过人民币1.8亿元。

而且这预计的1.8亿理财资金,二级市场自由买卖的股票总市值不超过3000万元(其中银行股比例不低于50%,沪深300指数成份股不低于80%),北京证券交易所新股认购和国债逆回购总金额不低于1.5亿元(含1.5亿元)。

不是,哥们!你那200多个亿的负债,不打算还了吗?还是说宁可亏在股市上,也不想还钱?

乐视赶紧解释,说那个北交所打新股业务,我们研究过的,在2025年已经上市的25家新股中,在上市首日卖出新股全部可获得收益。意思是“稳赚不赔”呗。

但历史数据若能精准预测未来,那散户早就各个实现财富自由了!

毕竟就算是过往打新全部赚钱,也不代表下一家就一定能打新赚钱!

随便举个例子——百甲科技登陆北交所,发行价格为4元/股,市盈率16倍。开盘后,迅速下挫,宣告上市破发。

如果乐视炒股真有这般“神算”,我建议买张机票去美国,就那个内布拉斯加州奥马哈,有家叫伯克希尔·哈撒韦的公司,里面有个人叫巴菲特,你让他下来,你坐上去。

这里还要搬出“有效市场假说”,其奠基人尤金·法马作为“现代金融之父”,2013年因在资产价格实证分析领域的开创性贡献,与拉尔斯·彼得·汉森、罗伯特·希勒共同获得诺贝尔经济学奖。

该假说指出:如果市场价格已充分反映出所有过去历史的证券价格信息,包括股票的成交价、成交量,卖空金额、融资金额等等,那该市场为弱有效市场。

从实践意义上看,如果市场是弱式有效的,则过去的历史价格信息已完全反映在当前的价格中,未来的价格变化将与当前及历史价格无关,这时使用技术分析和图表分析当前及历史价格对未来作出预测将是徒劳的。这进一步说明了,历史数据仅供参考,并不具有预测意义。

至于为什么有钱不还债,乐视回应媒体说,公司一直处于高负债经营状况,不是不还,是不知该怎么还。况且公司当前的资金,在考虑保留基本的运营流动资金后,计算的清偿率不会高于1.5%,公司并不排斥按这个比例清偿债务。

你看这话说的,巨量的债务,才还1.5%,还透着一股“爱要不要”的劲儿。

乐视又说了,我们不过就是想多挣点钱,如果公司没了,债权人、投资人和用户的沟通渠道也都没了。翻译一下就是:我知道你很急,但是你先别急,如果我挂了,那就啥都没有了,还不如让我投资理财,这样还你们的钱,还可能有点希望。

但是真有希望吗?

我的判断是,基本没戏!因为公司活着不代表债权人一定能拿回钱。

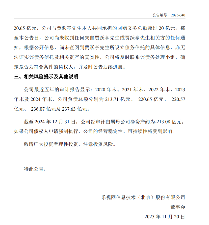
乐视最近五年的审计报告显示:2020年末、2021年末、2022年末、2023年末及2024年末,公司负债总额分别为213.71亿元、220.65亿元、220.57亿元、 236.07亿元及237.63亿元。负债曲线,一路向上。

根据乐视2024年年报,年营业收入也不过1.8个亿,即便我们假设其净利率能达到逆天的20%,一年也不过3600万的净利润,如果在这种乐观的假设下保持现状,100年后,乐视也只能还36个亿,距离清偿所有负债,依然遥不可及。真要等到那时,债权人估计早已驾鹤西去,这笔债权,恐怕真要“父债子偿”,成为一项跨世纪的家族遗产了。

也许债权人心里也清楚,乐视还款,客观上已极度困难,但越是如此,债务人越不能摆出一副“要钱没有,爱咋咋地”的态度。债权人守望的,可能早已不是那笔具体的钱,而是作为一个债务人最起码的尊敬与诚意。

乐视用闲钱去炒股的事情,之所以能够冲上热搜,关键不在于“不还”,而在于其展现出的“姿态”。当一家深陷债务泥潭的公司,用本应属于债权人的“闲钱”,去参与哪怕它自认为“低风险”的资本市场“游戏”时,所传递出的信号更像是一种在绝境中的“自我经营”,而非与债权人的“共同担当”。

我们的社会建立在契约之上。契约意味着合作,守信是合作的基础。

对于债务人来说,按期还钱,捍卫的是自己未来数十年商业前途的信用账户。这个账户一旦清零,恢复比赚一个亿还难。

对于债权人来说,收回的不仅仅是本金,更是自己对他人和世界的信任能力。如果遇到恶劣逃债,摧毁的是一个人对其他人乃至社会的信心。

对于社会来说,无数个微小且健康的债权债务关系,构成了市场经济运行的信任基石。如果“欠钱是爷”成为一种可被效仿的策略,最终会导致交易成本飙升——未来的每一笔借款都将更难、更贵,因为怀疑的种子已被种下。

试想,如果乐视这次将闲置资金全部用于低风险、收益稳健的理财产品,并同步提出一个哪怕象征性的、具有一定诚意的分期偿还方案,也许社会舆论的反响会截然不同。

人们憎恶的,从来不是失败,而是失败后那副理所当然的表情;人们能宽容的,也从来不是贫穷,而是贫穷中依然向上奋斗的担当。

有时,债权人要的未必是债务人砸锅卖铁、山穷水尽。他们要的,可能只是一个郑重其事的交代,一个看得见的努力姿态,一份将心比心的尊重。哪怕最后只能偿还百分之一,只要这百分之一里浸透着百分之百的诚意,人心都是肉长的,未必不能商量,未必不能各退一步,见证海阔天空。

今天,你可能是乐视的债权人;明天,你也可能成为另一个故事里的债务人。角色转换之间,我们共同守护的是一种比金钱更宝贵的资产——信用!而态度是维护和增值这项资产的唯一日常投资。

最后,生意失败还不上钱,或许是时运不济、能力见顶;但如何面对还不上钱的自己,则是一场关于品行与格局的终极“考试”。在这张“考卷”前,每一个抉择,都定义着我们是谁,以及我们将共同走向一个怎样的未来。

参考资料:

没钱还债有钱炒股,乐视网完全不考虑债权人感受吗——南方都市报

V观财报|1.8亿元!乐视网再度公告投资炒股——中新经纬

负债238亿元的乐视网,要拿1.8亿炒股!靠运营和《甄嬛传》《芈月传》等版权收入养活员工,公司与贾跃亭本人已无直接联系——大河报

乐视网回应将花1.8亿炒股——微博财经头条

乐视网回应拟花1.8亿炒股:其中1.5亿是无风险投资;谈“为何有钱不还债”——九派新闻

盘中大跌5% 北交所新股百甲科技上市破发——封面新闻

乐视网相关公告

CC BY-NC-ND 4.0 授权
已推荐到频道:时事・趋势

喜欢我的作品吗?别忘了给予支持与赞赏,让我知道在创作的路上有你陪伴,一起延续这份热忱!