10万粉丝叫他“老师”,他转身就把大家挂在了K线顶上

纪念被删掉的稿子
·
·
IPFS
别拿粉丝当韭菜

又有顶流大V,用一张天价罚单,告诉大家,荐股不能轻信呀!

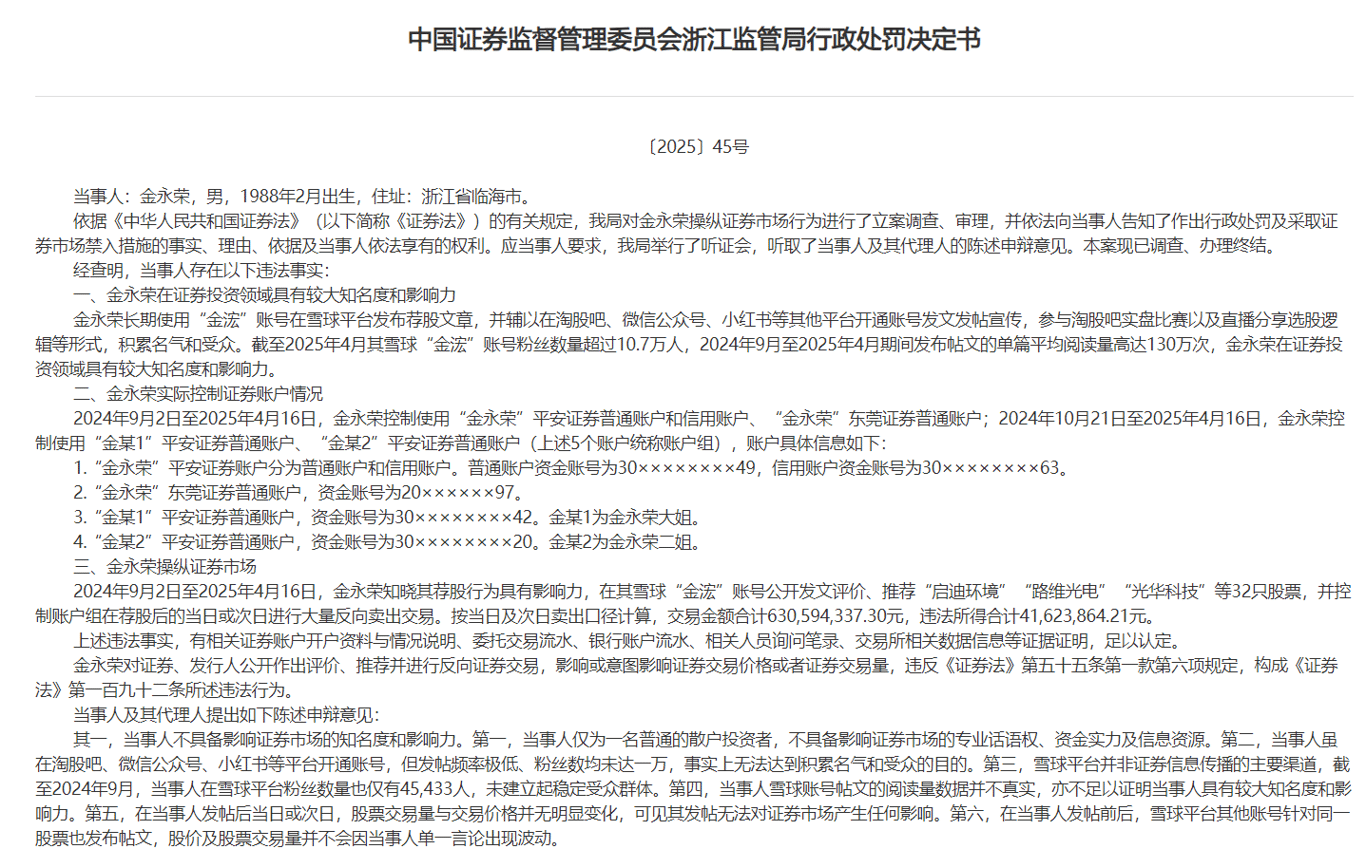
曾经的炒股比赛冠军、坐拥十万粉丝的论坛“大神”金XX,近日收到了浙江证监局的罚单:“没一罚一”,合计罚没超过8300万元,同时还被市场禁入3年。

他干的事情说起来也不新鲜:先悄悄买入,再公开猛吹,等粉丝们跟着推高股价,他反手就卖个干净。不到8个月,如此循环,轻松获利约4162万元。

这哪里是荐股?这分明是给粉丝们精心设计的“收割流水线”。粉丝们一口一个“老师”、“兄弟”地叫着,指望跟着致富;而在“老师”的账户后台,大家的信任和真情实感,可能只被标注为“流量”和“接盘力量”。

这张4000多万的罚单是什么概念?在深圳,这差不多是一套豪宅的全款。如果不东窗事发,这笔钱足以让一个人实现彻底的财富自由。只可惜,自由没来,罚单先来了。

只能说“神预测”永远是个坑。

或许有散户会觉得:罚归罚,万一有的大V真有点本事呢?

这里有个简单的逻辑悖论:如果一个人真有持续、精准预测短线股价的能力,他何必辛苦码字、直播,赚这点“辛苦钱”?换句话说,他根本不需要靠收会员费、搞“粉丝经济”来赚钱。 全球资本市场24小时运转,配合杠杆工具,此等“超能力”带来的财富将是天文数字,马斯克算啥,分分钟超越。有这种能力,他该烦恼的是如何花钱,而不是如何吸粉。

所以,那些急切让你交钱进群、声称有“内幕”或“独门秘籍”的,可能自己都不信自己的预测。他们的盈利模式往往很简单,就是把你口袋里的本金,变成他账户上的利润。

当然,一竿子打翻一船人也不对。关键是听什么、怎么听。

真正有价值的,从来不是六位数的股票代码和具体的买卖点,而是背后的逻辑与认知框架。比如,我看到的,之前就有券商首席指出,近几年资金涌入央国企高股息板块,本质不是买成长,而是当作“类债券资产”在配置,图的是稳定现金流。这种洞察,就比喊“XX股票明天涨停”有用一万倍。

再比如,理解市场中的 “认知差” :为何有些故事动听却亏损的赛道股猛涨,而一些扎实盈利的传统行业却不涨?因为已经发展起来的产业,充分竞争了,天花板也就到了,要不平稳发展,要不往下跌,再往上突破,难度很大;有的新兴产业还没发展起来,虽然现在还没实现盈利,但由于资源倾斜,所以天花板还很远,因此也就一直涨。

所以,在投资里,免费的往往是昂贵的,而看似“无用”的宏观和行业分析,才是真正值钱的基本功。

咱就说互联网时代,面对满天飞的信息,要怎么做?

第一,警惕所有“急迫感”。凡是催着你“马上买入”、“即将起飞”、“错过再无”的,都要先在脑子里画一个巨大的问号。

第二,让观点飞一会儿。看到任何推荐,都别急着操作。把它放进自选股,观察几天,看看逻辑是否被市场验证。时间,是过滤噪音最好的筛子。

第三,回归常识,审视“盈利模式”。问一个最朴素的问题:他这么厉害,为什么要把赚钱的机会白白送我?他的盈利模式,到底是我投资增值后的分成,还是我口袋里的本金?

投资是一场漫长的修炼,指望靠一条代码、一位“大神”就能躺赢,最后往往发现,自己成了别人故事里实现“躺赢”的代价。

说到底,股市里最贵的学费,不是亏损,而是轻信。当散户把决策权完全交给一个屏幕后的“老师”时,账户可能就要危险了。

保护自己最好的方式,有时恰恰是回归简单:看不懂的,坚决不碰;赚不到的钱,坦然放过。

如果市场波动让你夜不能寐,那么销户离开,埋头工作,踏实储蓄——这或许是纷繁复杂的投资世界里,一种冷静而智慧的选择。

参考资料:

中国证券监督管理委员会浙江监管局行政处罚决定书〔2025〕45号——中国证监会浙江监管局

CC BY-NC-ND 4.0 授权
已推荐到频道:时事・趋势

喜欢我的作品吗?别忘了给予支持与赞赏,让我知道在创作的路上有你陪伴,一起延续这份热忱!