东尼电子利润造假1个亿 才罚了1570万 真是太划算啦!

纪念被删掉的稿子
·
·
IPFS
造假一亿,罚酒三杯

《无间道》中,黄秋生饰演的黄志诚对曾志伟饰演的韩琛说:“杀人放火金腰带、修桥补路无尸骸。”

黄志诚说:“阿琛,世界不应该是这样,做人不应该是这样。”

可惜,世界就是这样,做人,有的时候也是这样,因果报应似乎只是一种美好的幻想,作恶多端,反而顺风顺水。

咱就说这利润造假1个亿的东尼电子,发公告说:11月12日,我们收到了浙江证监局下发的《行政处罚决定书》,公司将引以为戒,进一步加强内部控制流程建设,提升内控合规。

公司对上述事项带来的影响,向广大投资者致以诚挚的歉意。

公司及相关责任人引以为戒,认真汲取教训,积极落实整改,切实加强相关法律法规、规范性文件、财务知识和会计准则培训学习,推动公司合规建设常态化,不断完善内部控制的规范性和有效性,提升财务专业能力,提高信息披露质量,强化规范运作意识,切实维护公司及广大投资者的利益,推动公司规范、持续、高质量发展。

现在才来道歉,早干嘛去了?财报不是你们编制的吗,有没有造假那不是一开始就心知肚明吗?现在出来道歉,开始装样子了?

而且东尼电子在2022年年度报告、2023年半年度报告利润总额分别虚增3877.59万元、7227.79万元,分别占当期披露金额绝对值的38.63%、70.95%。这么大的金额,肯定是预谋已久,大家沆瀣一气才能做成的,只不过现在东窗事发,被迫低头道歉,道歉要有用的话,要警察干嘛,要监管干嘛。

而且造假1个亿的利润,处罚也不严重嘛,具体来看,分别是:

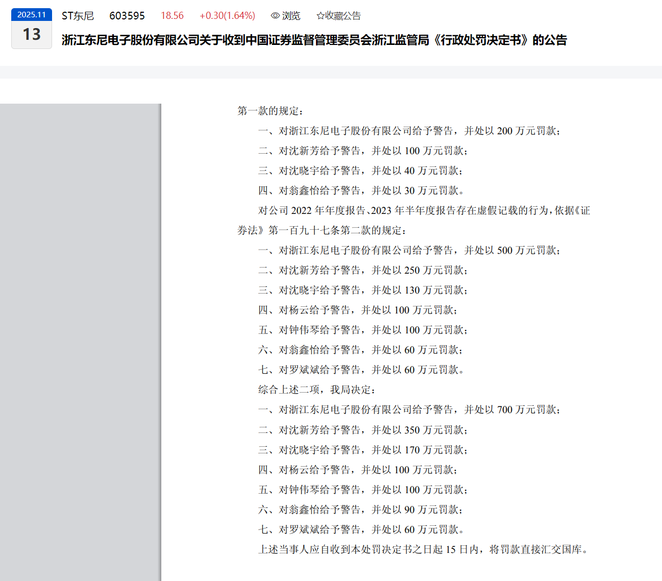
一、对东尼电子给予警告,并处以700万元罚款;

二、对时任董事长沈新芳给予警告,并处以350万元罚款;

三、对时任总经理沈晓宇给予警告,并处以170万元罚款;

四、对时任财务总监杨云给予警告,并处以100万元罚款;

五、对时任财务总监钟伟琴给予警告,并处以100万元罚款;

六、对时任董事会秘书翁鑫怡给予警告,并处以90万元罚款;

七、对时任副总经理、董事会秘书罗斌斌给予警告,并处以60万元罚款。

算下来,东尼电子及6名高管合计被罚款1570万元。

先说对公司的700万罚款,散户也有份。毕竟东尼电子在利空消息出来后,股价曾连续多日跌停;2025年前三季度,总计营收约为14.57亿元,归属于上市公司股东的净利润约为-1460万元。因为公告中说了,公司于11月12日收到浙江证监局下发的《行政处罚决定书》。上述当事人应自收到本处罚决定书之日起15日内,将罚款直接汇交国库。

所以这700万对公司的罚款应该是不包含在前三季度的-1460万元中的,应该是计入四季度收支当中的,那今年买了东尼电子的散户们,估计很难拿到分红了,再加上股价大跌,3万多股东结结实实被东尼电子的高管们坑到姥姥家了,毕竟今年3月还有吹票的说,东尼电子是半导体真龙头,未来有望翻3倍,现在不是翻倍的问题了,是会不会退市的问题了。

但是散户亏了,不等于公司高管亏呀,罚款几十万上百万看着多,但是对于上市公司的高管们来说,简直毛毛雨,就跟股吧中评论的一样——罚完款就合法了。人家交完罚款,就安全下车了,只剩散户们还在泥潭中继续挣扎。

我们从减持与高管薪资两个部分,来算下,这些高管们交不交得起罚款。

看2023年年度报告,在薪酬情况中明确写明:

沈新芳、董事长、税前年薪72万元;

沈晓宇、董事、总经理、税前年薪71.99万元;

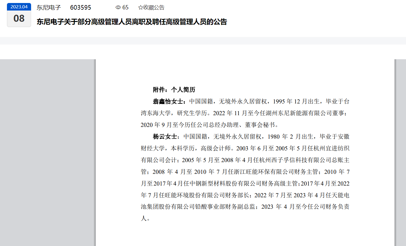
翁鑫怡、董秘、税前年薪42.14万元;

杨云、财务负责人、税前年薪41.01万元;

罗斌斌、离任、税前年薪71.23万元;

钟伟琴、离任、税前年薪54.07万元。

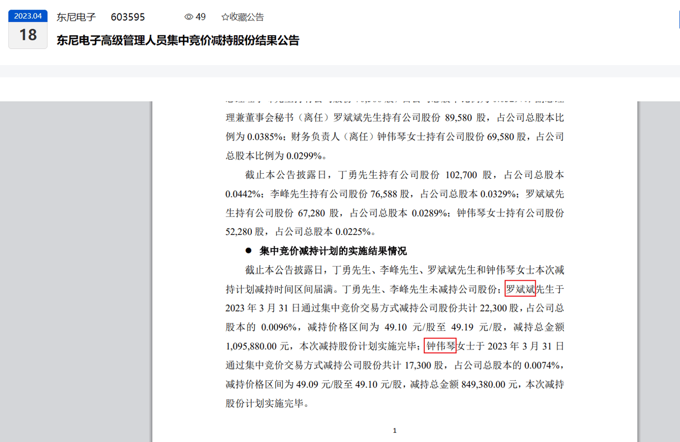
其中,2023年4月,根据东尼电子发布的《高级管理人员集中竞价减持股份结果公告》,罗斌斌减持总金额109.588万元;钟伟琴减持总金额84.938万元。

也就是说,单2023年一年,罗斌斌减持+年薪,拿到了180.818万元;钟伟琴减持+年薪拿到了139.008万元。

年薪70万元的税后收入约为50.8万元至56万元,具体金额取决于五险一金、专项附加扣除等实际扣除情况。就按50万到手算吧,减持是交20%的税,就按到手87万算,这样合并计算,罗斌斌应该可以拿到137万;年薪54万元的税后收入范围大致在38.5万元至42.5万元之间,取中间值40万元算,加上减持到手的钱,钟伟琴应该可以拿到107万左右。

而罗斌斌是60万元罚款,对比2023年100多万的收入,那就是花钱消灾,好事呀。

虽然钟伟琴2023年一年的收入勉勉强强覆盖100万的罚款,但是根据2022年年度报告,钟伟琴的税前年薪是69.9万元,这么来看,交罚款那是没啥问题了,就是稍微肉疼一点而已。

再看看其他人。

2020年1月13日,沈晓宇与张英签订了《离婚协议书》并进行了财产分割,媒体称A股再现“天价”离婚案,东尼电子实控人付3亿分手费。然后2025年3月5日,公司发了个《持股5%以上股东减持股份结果公告》,张英减持了15万股,减持总金额为294.6万元;2025年7月9日,还是张英减持,减持了192.44万股,减持总金额约为3781万元。

东尼电子是今年4月25日收到证监会《立案告知书》的,然后7月大额减持,你品,你细品。

另外,东尼电子实控人沈新芳、沈晓宇是父子关系,沈晓宇2024、2023、2022年分别税前年薪为69.33万元、71.99万元和71.76万元,仅3年税前收入就超过210万元了,同样计算,沈新芳这3年税前年薪也是超过了210万元。

这次父子二人合并处罚520万元,人家近3年的税前年薪加起来就快这个价格了。交这点罚款,不成问题的。

倒数第二惨的是时任董秘翁鑫怡,倒数第一惨的就是时任财务负责人杨云了。

翁鑫怡1995年12月生人,2022年还没当董秘,查不到薪酬,2023到2024,两年累计税前年薪是88.21万元,2025年年报还没披露,应该也在40多万的样子,这次罚款90万,几乎3年白干,虽然人家辞职了,不干董秘了,但是公告里面也写的很清楚,辞任后继续担任公司投资部总监和控股子公司董事职务,年薪照拿,就是交完罚款,收入少了点而已。

杨云,根据聘任公告,2022年7月至2023年4月任天能电池集团股份有限公司铅酸事业部财务副总监,2023年4月任东尼电子财务负责人,典型外来户,在公司没根基的那种。2024年年报中披露,杨云作为财务负责人已经离任,重点是没有持股,也就不存在减持的情况,而2023年和2024年合计税前年薪是85.89万元,这次罚款100万元,那真是两年白干,还要倒贴。

不过,也不要为这些高管被罚而感到惋惜,毕竟人家只要继续干下去,公司亏损也无所谓,工资照拿,而且依旧高薪,多干一段时间,都会赚回来的;而且人家高管是有隐形福利的呀,出差可以坐头等舱吧,住酒店标准高吧,平时吃饭就算商务招待,拿着发票都可以报销吧,他们的收入远不止年报上写明的这点。

最惨的还是散户,公司隐形福利那是一个都没有享受到,公司股价跌停,那是实打实的吃了一个又一个。

只能说,财务造假1个亿,最后这么多人加公司一共才罚了1570万,真是太划算啦!至于公告里的道歉,那是“当违法成本低于违法收益时,最体面的遮羞布”罢了。

参考资料:

利润造假1个亿、被罚700万元,东尼电子认罚并向广大投资者致歉——华夏时报

A股再现“天价”离婚案 东尼电子实控人付3亿分手费——新华网

东尼电子实控人沈新芳、沈晓宇父子所持公司股份79.35%用于质押,戴帽st后连续4个交易日跌停——挖贝网

开盘跌停!财务造假2年,这家浙江半导体公司被ST——都市快报橙柿互动

董秘翁鑫怡(女,1995年12月出生),被警告并罚款90万元!——指尖新闻沈阳晚报

东尼电子(603595)9月30日股东户数3.45万户,较上期增加56.95%——证券之星

浙江东尼电子股份有限公司关于收到中国证券监督管理委员会浙江监管局《行政处罚决定书》的公告

浙江东尼电子股份有限公司2025年第三季度报告、各年年报等

CC BY-NC-ND 4.0 授权

喜欢我的作品吗?别忘了给予支持与赞赏,让我知道在创作的路上有你陪伴,一起延续这份热忱!