上市公司减持公告中“个人资金需求”的潜台词与提前终止的真相

纪念被删掉的稿子
·
·
IPFS
散户的情绪在某些情况下也会影响上市公司董监高的决策

今天聊聊“提前终止减持”这个事儿。

你可能会说,减持公告天天有,有啥可聊的?但“提前终止”减持,背后的故事可就多了。

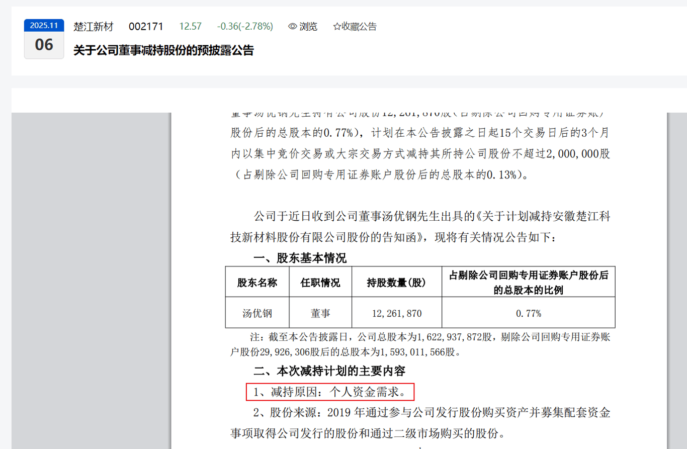
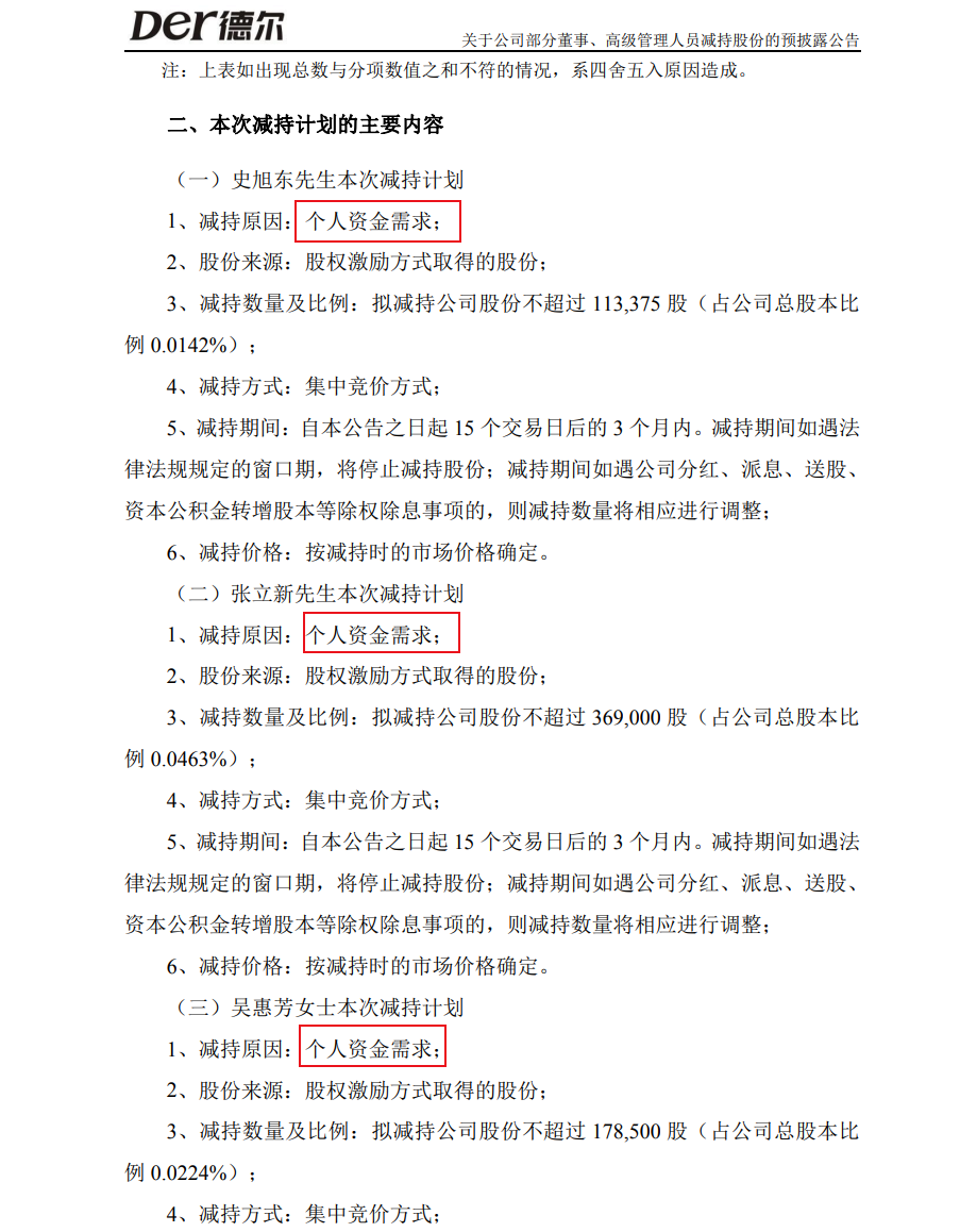
随便翻翻巨潮资讯网的公告,搜索关键词“减持”,你会发现:减持的份额千差万别,减持的原因却千篇一律。随便找几个近期的案例:德尔未来写的是“个人资金需求”;可川科技写的是“个人资金需求”;海量数据也是“个人资金需求”;楚江新材还是“个人资金需求”。当然也有例外,比如智洋创新,写的是“股东自身资金需求”——换汤不换药。

以前在上市公司时,就有股民打电话来,拼命追问:“个人资金需求到底是什么需求?老板是要买房还是买车?”当时我不便说透,现在可以直白地讲:就是套现。 这些董监高们的持股成本比散户低得多,股价在高位,为什么不套现?股票能有现金重要吗?你总不能拿着股票去买菜吧。

上市公司的董监高们也要“落袋为安”。至于套现后的钱去了哪,你别问,也不好统计——可能一部分“润”出去了,一部分真拿去买房买车,一部分旅游购物花了……总之,钱花了,人爽了!

那么问题来了:既然套现这么爽,为什么有的时候董监高们减到一半,还要发个“提前终止”的公告?

其中一个原因,是散户们的情绪输出太猛,市场反应太大,这些董监高们不得不提前终止减持,安抚情绪。

以翔腾新材为例,股东提前终止减持计划,合计减持了2.91%。去看看互动易平台,就知道散户的情绪有多强烈:

散户A质问:“公司自上市以来就连续多年变脸下降,是否有虚增业绩行为?公司股东连续抱团减持是否知晓公司大幅下滑?如今政策支持低利息贷款回购增持,公司为何不去申请?是否对公司发展没信心?”

散户B更是直接开喷:“公司连续几年业绩下降,股价连续下跌,公司管理层不作为,都不考虑二级股东的利益吗,公司难道就没一点措施吗,天天搞减持套现还有底线吗?全体股东强烈要求回购或增持!”

我上一篇文章说过,散户对上市公司决策影响有限,股份少、表决权弱。但散户可以输出情绪啊——尤其是在减持这件事上。

传播路径是这样的:任何一个互动易提问,都会被东方财富股吧收录,股民都能看到。而且几乎每个问题,都会有媒体跟踪写稿,在网上传播。如果公司自身业绩不硬,这种情绪就会不断放大,给减持方带来很大的压力。

看看翔腾新材的基本面:2025年三季度报告显示,归属于上市公司股东的净利润约为-658.8万元;扣非净利润约为-697.2万元。公司利润长虹时,减持可以视为一种奖励;但公司亏损还要减持,散户自然会想:这帮董监高是不是觉得公司不行了,要提前跑路?

当然,散户情绪只是原因之一。也有可能监管打了电话,“聊了聊”,导致减持计划提前终止——这部分是我们看不到的。

市场上因情绪过于激烈而终止减持的经典案例,是今年9月的同花顺。

9月5日,同花顺实际控制人、董事长易峥和股东凯士顺拟减持不超过138.31万股,占总股本0.26%。结果公告中竟写了一句:“通过适度减持,旨在让渡市场参与机会,释放流动性,激活市场活力,为后续市值管理创造更有利的空间。”

这句话迅速引发市场热议。我能理解为什么这么写:领导觉得写“个人资金需求”太敷衍,不想跟别人一样,要有点“独特性”。花这么多钱请你们来,就得搞点不一样的,让市场“耳目一新”——我减持,你们还得支持我、理解我,为我鼓掌!

下面的人绞尽脑汁,提交上去,经过领导反复敲打,最终觉得:哎,这句话非常好!写得长,还有“释放流动性”“激活市场活力”“市值管理”等关键词,看起来高大上,自我感觉良好——“我是为了大家考虑,是为了更长远的未来,你们得有高度、有格局!”

以我的经验,这句话能发出来,100%是大领导看过了。这是公告,而且是实际控制人、董事长减持,董秘肯定得呈请董事长过目,没问题才敢发。

我估计,如果有中介机构,他们应该也拦过,但拦不住——领导就要这么写,中介能有什么反对的权力?

可能是高高在上久了,不能和散户共情了。本来想着这么“漂亮”的一句话能打消负面情绪,结果反而激发了更大反弹。股民纷纷调侃这是 “高位接盘邀请函” ,媒体更是发稿狠批:“一个2000亿市值的公司,为何如此儿戏?”

在散户和媒体的猛烈批评下,这场闹剧仅1个交易日就划上了句号——提前终止减持。我估计最头疼的应该是财关了,得到处安排删稿了。

所以,我给散户支个招:虽然你们很难通过提案影响董事会和股东大会,但你们的情绪很有价值。

早一点的案例是2019年迈瑞医疗的股东大会。公司董秘发表了“你们散户”“今天有好多股东,只有100股,也来参加股东大会,不知是何居心”等言论。结果在网络上发酵,董秘最终发表公开致歉信。

所以,对上市公司不合理的行为——比如业绩不好还敢减持,或有不当言论——散户就应该充分表达情绪,狠狠批判。在这些情况下,散户的情绪将变得很有价值,能给管理层施加压力,甚至有可能会迫使他们改变决策。

参考资料:

V观财报|翔腾新材股东提前终止减持计划,合计减持2.91%——中新经纬

翔腾新材2025年三季度报告

同花顺关于控股股东、持股5%以上股东减持股份预披露的公告

同花顺实控人减持“见光死”背后,券商牌照仍是猜想——新京报

同花顺董事长减持惹风波,紧急终止!700亿富豪自辨:上市16年没卖过——新浪财经

同花顺董事长“让渡市场机会”的减持,黄了——观察者网

同花顺董事长提前终止超2亿元减持计划,此前因“让渡市场参与机会”惹争议——界面新闻

凌晨公告!仅1个交易日,同花顺董事长提前终止减持——券商中国

怼散户"买100股还参会是何居心" 迈瑞医疗董秘道歉了——第一财经

CC BY-NC-ND 4.0 授权
已推荐到频道:时事・趋势

喜欢我的作品吗?别忘了给予支持与赞赏,让我知道在创作的路上有你陪伴,一起延续这份热忱!