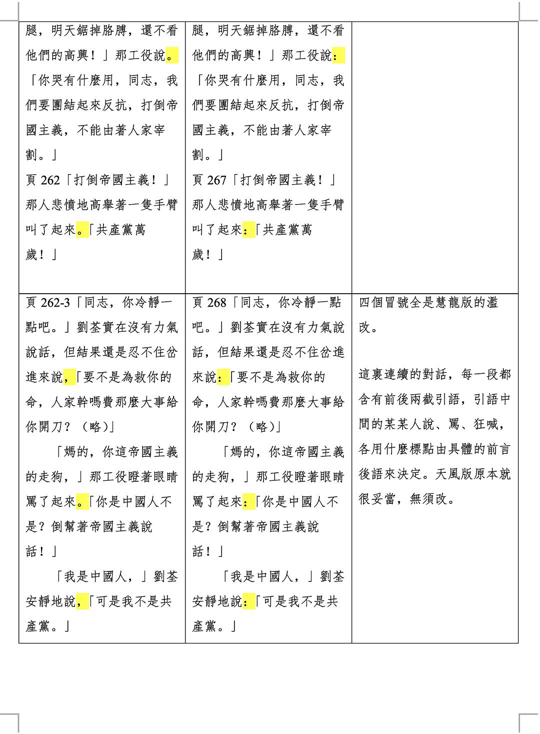
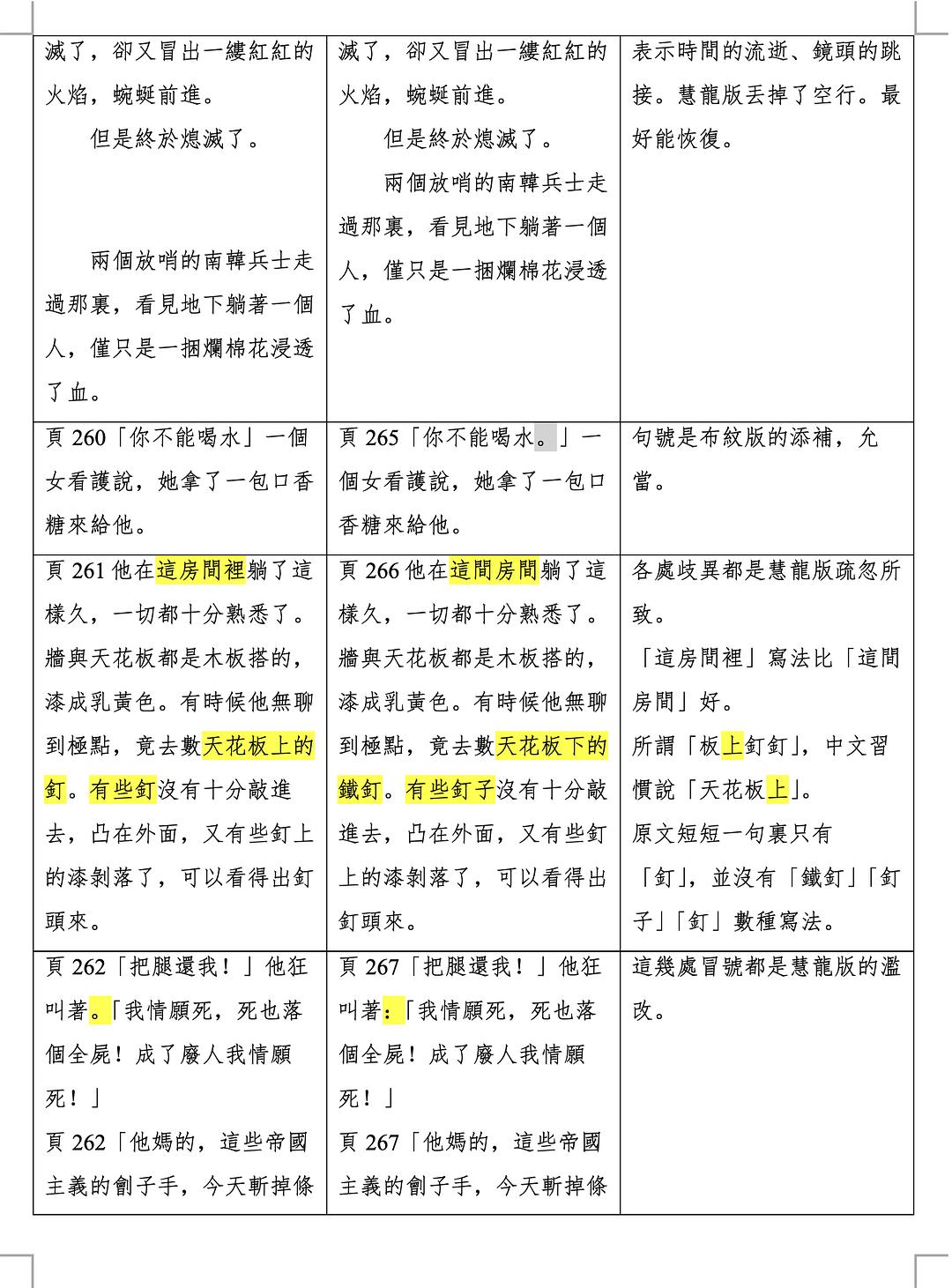
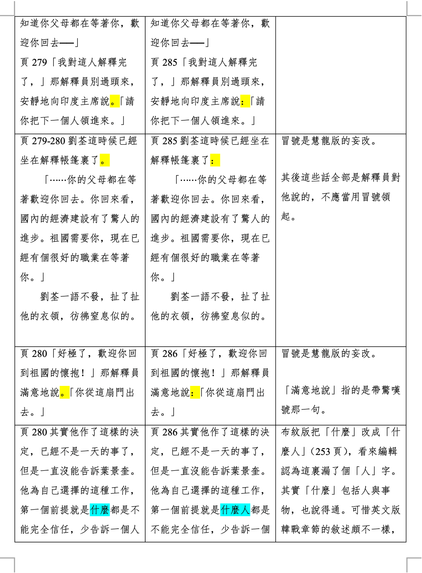
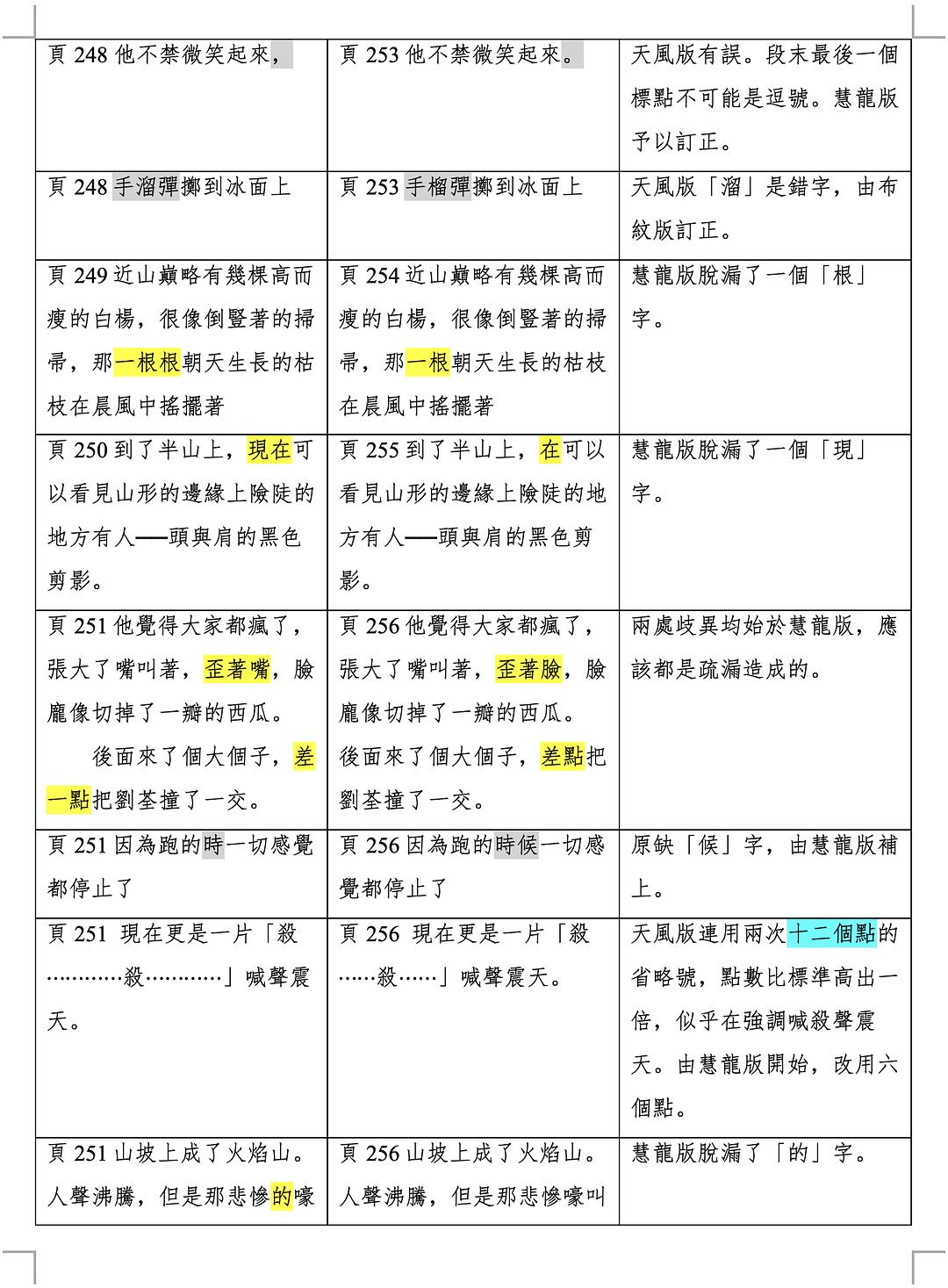
張愛玲《赤地之戀》校讀筆記(11)
(修改过)
IPFS
稍後將發佈〈《赤地之戀》版本校讀後記〉,作為本系列的結束。敬請留意。
喜欢我的作品吗?别忘了给予支持与赞赏,让我知道在创作的路上有你陪伴,一起延续这份热忱!



- 来自作者
- 相关推荐
稍後將發佈〈《赤地之戀》版本校讀後記〉,作為本系列的結束。敬請留意。
喜欢我的作品吗?别忘了给予支持与赞赏,让我知道在创作的路上有你陪伴,一起延续这份热忱!


