William Derek
遁去的一:论“大道五十”中的生机、构成与生命实践
大道五十,天衍四九,人遁其一。即:大道之全貌(五十),由天地自然之道(四九)与人之道(其一)共同构成。二者的关系,正是阴阳理论的精髓体现:天道(四九)为阴,为静,为均衡,是收敛与滋养的力量;人道(其一)为阳,为动,为创造,是发散与建构的力量。 正是这一静一动、一敛一张,构成了大道周行不殆、生生不息的终极动力。
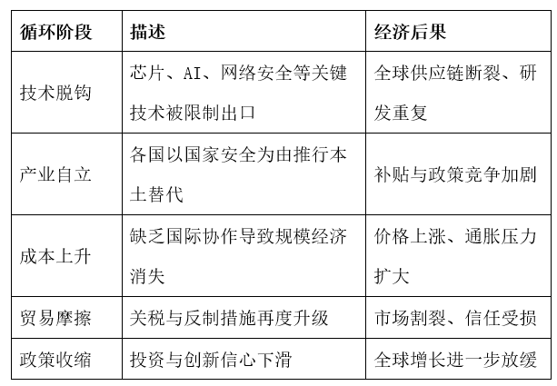
技术脱钩的系统性风险:全球经济的新“逆全球化循环”
贸易摩擦仍可通过谈判、关税调整等政策工具缓解,但技术脱钩具有更强的制度性与意识形态属性。它不只是市场竞争的延伸,而是大国安全与战略博弈的结果。当核心技术、标准体系与供应链被政治化后,全球经济的“协作逻辑”被替换为“防御逻辑”,支撑全球化增长的制度基础由此开始撕裂。

人类的共同目标是追求自由
在现代世界的激烈争论中,“自由”一词常常成为意识形态冲突的焦点,被不同文化和政治体系用于互相攻击的武器。然而,如果我们将视角从表面的对立转移到人类历史的深层,就会发现一个惊人的共同点:对自由的追求是所有人类文明、所有政治体制和所有宗教信仰的共同目标。
国产OS的出路思考
避开与国际巨头在通用性、性能等方面的直接硬碰硬,而是选择一个差异化的、有强烈市场需求且符合自身优势的切入点——合规性。同时,它完全拥抱了开源的协作精神,通过贡献来提升自身实力和影响力,而不是闭门造车。
零信任时代:信任已死,判断为王
人类社会已经步入零信任时代,这不仅是网络安全架构的重构,更是人类文明形态的一次深层断裂。在这个时代,信任不再是自然的起点,而是一种需经验证的例外。国家、组织、乃至个人的持续失信,已让传统的信任机制濒临崩溃。与此同时,独立思考不再是一种理想主义标签,而是个体生存的基本技能。每一个人都必须主动承担起‘判断者’的责…
AI赋能操作系统:通往智能运维的未来
未来的操作系统如果具备了AI能力,那将彻底改变我们管理和保护服务器的方式。一旦AI能力被充分集成并启用,自动优化、安全检测和漏洞修复的潜力将变得无比巨大且切实可行。想象一下未来的服务器管理:不再需要人工夜以继日地监控、调试和打补丁,取而代之的是一个能够自我优化、自我诊断、甚至自我修复的操作系统。这并非遥不…
国产化是一把双刃剑:战略、实力与“民心”的真相
国产化不是口号,而是一场实力与格局的较量。

基于规则建立人际关系:通往真情与长久之道
理解并实践 “基于规则建立人际关系”不仅是构建稳定社会秩序的基石,更是通往真挚情感和长久福祉的必由之路。
洞察工具的“思想”:IT产品如何塑造我们的行为与决策
在当今高度数字化的时代,IT产品已渗透到我们工作和生活的方方面面。我们常常将这些工具视为中立的、纯粹为了提高效率的载体。然而,深入探究就会发现,任何工具,尤其是复杂的IT软件,都不仅仅是功能性的存在。它们蕴含着设计者或其背后团队的特定思维模式、管理理念和预设流程,并在我们使用它们的过程中,悄然反向塑造着我们…
未来五年中美稀土、芯片与人工智能博弈的战略分析
本报告旨在深入分析未来五年(2025-2030)中美两国在稀土、半导体和人工智能(AI)三大关键技术领域的激烈竞争。这场竞争不仅关乎经济利益,更触及国家安全、地缘政治格局乃至全球生活方式的根本性变革。报告强调,尽管两国在技术上存在相互依赖,但各自的战略脆弱性促使双方加速本土化和多样化进程。创新速度的提升以及制度体系的差…

AI时代:认知重塑与智慧共生——探析经济危机本质及AI的未来角色
我们认为,经济危机的本质源于生产力发生革命性变化所引发的认知矛盾。回顾历史,每一次生产力的飞跃,无论是工业革命的蒸汽动力,还是信息时代的数据洪流,都深刻地改变了人类固有的行为模式、消费习惯、生活方式,乃至企业的经营管理模式。然而,这种颠覆性的变革往往无法被社会完全接纳和理解,甚至容易引发普遍的恐惧和不安…
The AI Era: Cognitive Reshaping and Intelligent Symbiosis - Exploring the Nature of the Economic Cri
We believe that the essence of the economic crisis stems from the cognitive contradictions caused by the revolutionary changes in productivity .
通过“阴阳”理论探讨“公私”问题
“公”与“私”是永远无法真正长期稳定平衡的,而是不断动态变化的。这就要求人们通过不断地学习、思考、改进来尽可能解决“公”与“私”的问题,这就是中国“阴阳”的理念,是不断变化、动态发展的,而且是无限扩大的,就像宇宙一样在不断地膨胀中。
破除潜规则,实现科学管理
潜规则是腐蚀国家根基的隐形毒素,科学管理则是清除毒素、构建制度免疫的“国家级能力”。“十五五”是中国社会由量变走向质变的战略窗口期,必须坚定不移地用科学管理压制潜规则、用人工智能监督强化制度自净能力。唯有此,中国才能构建一个法治、透明、高效、可持续的现代化国家治理体系。

《道德经》有可能老子只讲了一句
《道德经》是老子所著吗?大概率不是。不过,《道德经》中可能只有一句是老子所言,那就是“人法地,地法天,天法道,道法自然。”其余内容应该全部是他人基于这话的理解进行的解读,也就是说这句话是《道德经》的精髓、核心。因为“人法地,地法天,天法道,道法自然。”这句话通俗、直白,而且易于传播。
《道德经》中存在的矛盾
《道德经》本质是权谋术、帝王术,准确说是统治之术,是治理社会的一套理念、方法框架,整体框架没有什么问题,但其核心问题就是其“愚民之术”,即“使民不知”,而且这一点在整个《道德经》这一社会治理方法论之中是矛盾的。
《道德经》新解:第76章到第81章
还原《道德经》本来面目!
《道德经》新解:第71章到第75章
还原《道德经》本来面目!
太阳、月亮对生命的影响及与八字之间的关系推测
中国的八字理论与太阳、月亮之间有什么关系?太阳、月亮对人类的影响是不是会影响到个体的命运?请阅读此文!
三元九运与太阳、月亮、地球之间的关系分析
中国传统的“三元九运”与太阳、月亮、地球之间有什么关系?请阅读此文。